1.2W, 2-Channel, Class-D Audio Power Amplifier for Cellular Phone

Reference Design using part TPA2012D2 by Texas Instruments

Manufacturer

Texas Instruments
  • Application Category
    Audio
  • Product Type
    Audio Power Amplifier

For End Products

  • Cellular Phone
  • DVD Player
  • Gaming and Toys
  • Internet Radio Player
  • Laptop
  • Notebook
  • PC USB Speaker
  • Personal Digital Assistant

Description

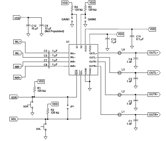
  • TPA2012D2 audio power amplifier evaluation module is a complete, low-power, Class-D, stereo audio power amplifier capable of delivering 1.2 W/channel (YZH package)

Key Features

  • Number of Channels
    2
  • Output Power
    1.2 W
  • Amplifier Type
    Class-D

We've updated our privacy policy. Please take a moment to review these changes. By clicking I Agree to Arrow Electronics Terms Of Use  and have read and understand the Privacy Policy and Cookie Policy.

Our website places cookies on your device to improve your experience and to improve our site. Read more about the cookies we use and how to disable them here. Cookies and tracking technologies may be used for marketing purposes.
By clicking “Accept”, you are consenting to placement of cookies on your device and to our use of tracking technologies. Click “Read More” below for more information and instructions on how to disable cookies and tracking technologies. While acceptance of cookies and tracking technologies is voluntary, disabling them may result in the website not working properly, and certain advertisements may be less relevant to you.
We respect your privacy. Read our privacy policy here