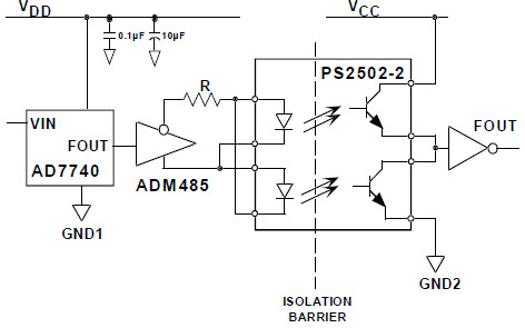
Using the AD7740 in Isolation Applications
使用 Analog Devices 的 AD7740 的参考设计
Image
1 / 1
相关文件
- ADM485ARMZ-Reel7 CAD/Foot Print
- adm485arz-reel CAD symbol
- AD7740KRMZ CAD/Foot Print
- AD7740YRTZ-REEL7 CAD/Foot Print
- ADM485ARM-REEL7 Multisim SPICE
- ADM485AR-REEL CAD/Foot Print
- adm485jn CAD symbol
- ADM485JR-REEL7 CAD/Foot Print
- adm485an CAD symbol
- ADM485AR CAD/Foot Print
- ADM485ARZ CAD/Foot Print
- ADM485ARZ-REEL CAD/Foot Print
- ADM485JR CAD/Foot Print
- adm485jr-reel CAD symbol
- ADM485JRZ-REEL7 CAD/Foot Print
- ad7740krm CAD symbol
- ADM485AN CAD/Foot Print
- ADM485AR-REEL Multisim SPICE
- ADM485ARM CAD/Foot Print
- adm485arz CAD symbol
- ADM485JNZ CAD/Foot Print
- adm485jr-reel7 CAD symbol
- AD7740KRM Multisim SPICE
- ad7740yrm CAD symbol
- ADM485ARM-REEL CAD/Foot Print
- adm485ar-reel CAD symbol
- ADM485JN CAD/Foot Print
- adm485arm CAD symbol
- ADM485ARMZ CAD/Foot Print
- ADM485ARMZ-Reel CAD/Foot Print
- adm485jrz-reel CAD symbol
- ADM485AN Multisim SPICE
- adm485arm-reel CAD symbol
- adm485jr CAD symbol
- ADM485JR-REEL CAD/Foot Print
- ADM485ANZ CAD/Foot Print
- ADM485ARZ-REEL Multisim SPICE
- adm485ar CAD symbol
- adm485arm-reel7 CAD symbol
- ADM485ARM-REEL7 CAD/Foot Print
- ADM485JRZ CAD/Foot Print
- adm485jrz CAD symbol
- ADM485JRZ-REEL CAD/Foot Print
- adm485jrz-reel7 CAD symbol
依据最终产品
- Safety
说明
- Differential Line Driver to Speed Up Optocoupler Using the AD7740 in Isolation Applications
主要特色
-
Isolation Voltage5K
Featured Parts (21)
| 零件编号 | 供应商 | 类别 | 说明 | |||
|---|---|---|---|---|---|---|
|
|
ADM485JRZ | Analog Devices | Bus Line Transceivers | Single Transmitter/Receiver RS-422/RS-485 8-Pin SOIC N Tube | 买入 | |
|
|
PS2502-2SMT/R | Isocom Components | Transistor and Photovoltaic Output Photocouplers | DC-IN 2-CH Darlington DC-OUT 8-Pin PDIP SMD T/R | 买入 | |
|
|
PS2502-2SM | Isocom Components | Transistor and Photovoltaic Output Photocouplers | DC-IN 2-CH Darlington DC-OUT 8-Pin PDIP SMD | 买入 | |
|
|
ADM485ARZ-REEL | Analog Devices | Bus Line Transceivers | Single Transmitter/Receiver RS-422/RS-485 8-Pin SOIC N T/R | 买入 | |
|
|
ADM485ARMZ-REEL7 | Analog Devices | Bus Line Transceivers | Single Transmitter/Receiver RS-422/RS-485 8-Pin MSOP T/R | 买入 | |
|
|
PS2502-2G | Isocom Components | Transistor and Photovoltaic Output Photocouplers | DC-IN 2-CH Darlington DC-OUT 8-Pin PDIP | 买入 | |
|
|
ADM485JNZ | Analog Devices | Bus Line Transceivers | Single Transmitter/Receiver RS-422/RS-485 8-Pin PDIP N Tube | 买入 | |
|
|
PS2502-2 | Isocom Components | Transistor and Photovoltaic Output Photocouplers | DC-IN 2-CH Darlington DC-OUT 8-Pin PDIP | 买入 | |
|
|
ADM485ANZ | Analog Devices | Bus Line Transceivers | Single Transmitter/Receiver RS-422/RS-485 8-Pin PDIP N Tube | 买入 | |
|
|
ADM485ARMZ-REEL | Analog Devices | Bus Line Transceivers | Single Transmitter/Receiver RS-422/RS-485 8-Pin MSOP T/R | 买入 | |
|
|
ADM485ARZ | Analog Devices | Bus Line Transceivers | Single Transmitter/Receiver RS-422/RS-485 8-Pin SOIC N Tube | 买入 | |
|
|
ADM485JRZ-REEL | Analog Devices | Bus Line Transceivers | Single Transmitter/Receiver RS-422/RS-485 8-Pin SOIC N T/R | 买入 | |