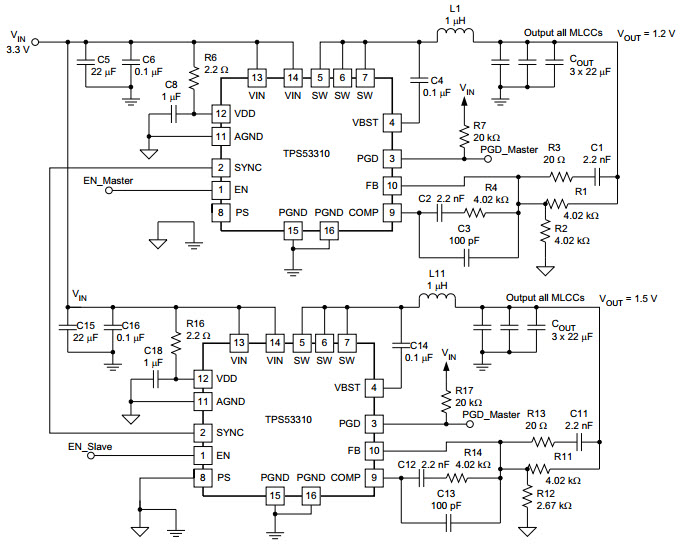
Typical Application Master/Slave Configuration Schematic for TPS53310 3A Step-Down Regulator with Integrated Switcher
使用 Texas Instruments 的 TPS53310 的参考设计
Image
1 / 1
依据最终产品
- Power Supplies
说明
- Typical Application Master/Slave Configuration Schematic for TPS53310 3A Step-Down Regulator with Integrated Switcher
主要特色
-
Conversion TypeDC to DC
-
TopologyBuck
Featured Parts (2)
| 零件编号 | 供应商 | 类别 | 说明 | |||
|---|---|---|---|---|---|---|
|
|
TPS53310RGTT | Texas Instruments | DC to DC Converter and Switching Regulator Chip | Conv DC-DC 2.9V to 6V Synchronous Step Down Single-Out 0.6V to 4.2V 3A 16-Pin VQFN EP T/R | 买入 | |
|
|
TPS53310RGTR | Texas Instruments | DC to DC Converter and Switching Regulator Chip | Conv DC-DC 2.9V to 6V Synchronous Step Down Single-Out 0.6V to 4.2V 3A 16-Pin VQFN EP T/R | 买入 | |