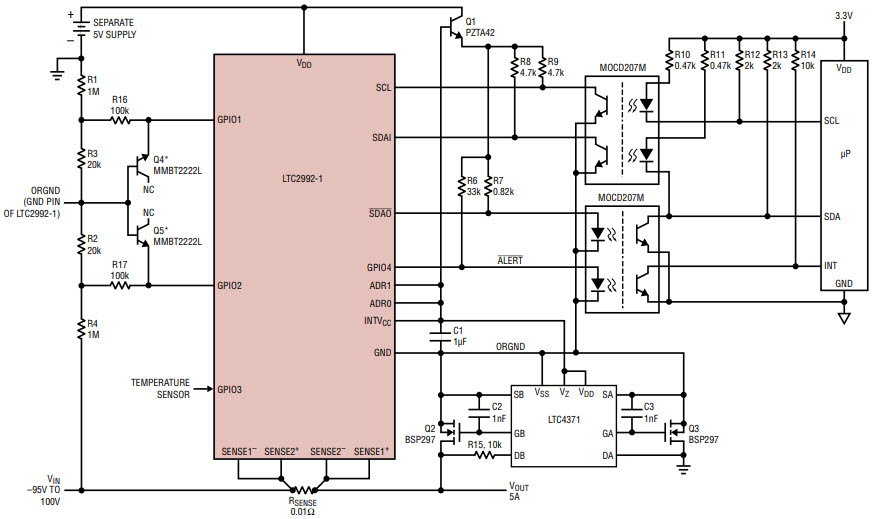
Typical Application for LTC2992IDE-1 Four Quadrant Power Monitor (10kHz I2C Interface)

使用 Analog Devices 的 LTC2992IDE-1 的参考设计

供应商

Analog Devices
  • 应用类别
    量测与监控
  • 产品类别
    电源监控

依据最终产品

  • Automotive Applications
  • Desktops and Servers
  • Industrial Equipments
  • Telecom Infrastructure

说明

  • Typical Application for LTC2992IDE-1 Four Quadrant Power Monitor (10kHz I2C Interface). The LTC2992 is a rail-to-rail system monitor that measures current, voltage and power of two supplies. It features an operating range of 2.7 to 100V and includes a shunt regulator for supplies above 100V. The voltage measurement range of 0V to 100V is independent of the input supply

请仔细阅读我们近期更改的隐私政策。当按下确认键时,您已了解并同意艾睿电子的隐私政策和用户协议。

本网站需使用cookies以改善用户您的体验并进一步改进我们的网站。此处阅读了解关于网站cookies的使用以及如何禁用cookies。网页cookies和追踪功能或許用于市场分析。当您按下同意按钮,您已经了解并同意在您的设备上接受cookies,并给予网站追踪权限。更多关于如何取消网站cookies及追踪的信息,请点击下方“阅读更多”。尽管同意启用cookies追踪与否取决用户意愿,取消网页cookies及追踪可能导致网站运作或显示异常,亦或导致相关推荐广告减少。

我们尊重您的隐私。请在此阅读我们的隐私政策。