Typical Application for LTC2946IDE 6V to 300V High Side Power, Charge and Energy Monitor
使用 Analog Devices 的 LTC2946IDE 的参考设计
Image
1 / 1
依据最终产品
- Energy Meter
- Industrial Equipments
- Telecom Infrastructure
说明
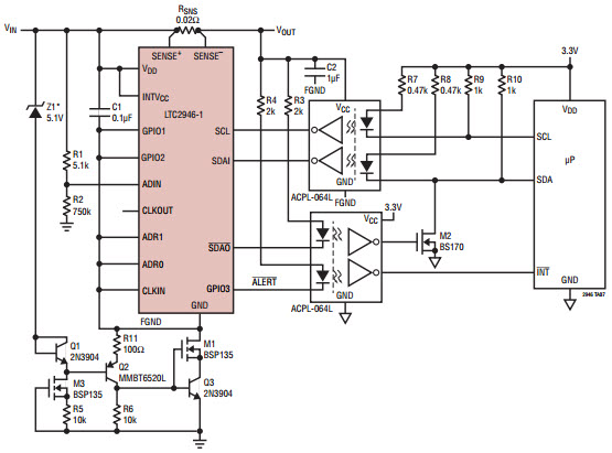
- Typical Application for LTC2946IDE 6V to 300V High Side Power, Charge and Energy Monitor. The LTC2946 is a rail-to-rail system monitor that measures current, voltage, power, charge and energy. It features an operating range of 2.7V to 100V and includes a shunt regulator for supplies above 100V
Featured Parts (3)
| 零件编号 | 供应商 | 类别 | 说明 | |||
|---|---|---|---|---|---|---|
|
|
LTC2946IDE-1#TRPBF | Analog Devices | Power Supply Controllers and Monitors | Monitor 2.7V to 100V 16-Pin DFN EP T/R | 买入 | |
|
|
LTC2946IDE#TRPBF | Analog Devices | Power Supply Controllers and Monitors | Monitor 2.7V to 100V 16-Pin DFN EP T/R | 买入 | |
|
|
LTC2946IDE#PBF | Analog Devices | Power Supply Controllers and Monitors | Monitor 2.7V to 100V 16-Pin DFN EP Tube | 买入 | |