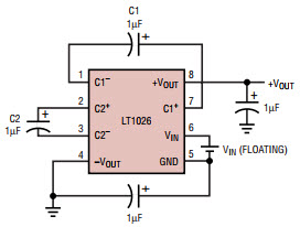
Typical Application Circuit for LT1026IS8 Voltage Quadrupler

使用 Analog Devices 的 LT1026IS8 的参考设计

供应商

Analog Devices
  • 应用类别
    电源
  • 产品类别
    直流到直流单输出电源

依据最终产品

  • Battery Management
  • Line Driver
  • Power Supplies

说明

  • Typical Application Circuit for LT1026IS8 Voltage Quadrupler. The LT1026 is a switched capacitor voltage doubler and inverter on a single monolithic die. Capable of operating from a 4V to 10V input, it provides ±7V to ±18V output. Output currents of over 10mA are available. Two charge pumps first double the input voltage then invert the doubled voltage. Manufactured in bipolar technology, the LT1026 is not susceptible to latch up and generates up to 36V

主要特色

  • Conversion Type
    DC to DC
  • Input Voltage
    4 to 10 V
  • Output Voltage
    ±7 to ±18 V
  • Output Current
    0.01 A

请仔细阅读我们近期更改的隐私政策。当按下确认键时,您已了解并同意艾睿电子的隐私政策和用户协议。

本网站需使用cookies以改善用户您的体验并进一步改进我们的网站。此处阅读了解关于网站cookies的使用以及如何禁用cookies。网页cookies和追踪功能或許用于市场分析。当您按下同意按钮,您已经了解并同意在您的设备上接受cookies,并给予网站追踪权限。更多关于如何取消网站cookies及追踪的信息,请点击下方“阅读更多”。尽管同意启用cookies追踪与否取决用户意愿,取消网页cookies及追踪可能导致网站运作或显示异常,亦或导致相关推荐广告减少。

我们尊重您的隐私。请在此阅读我们的隐私政策。