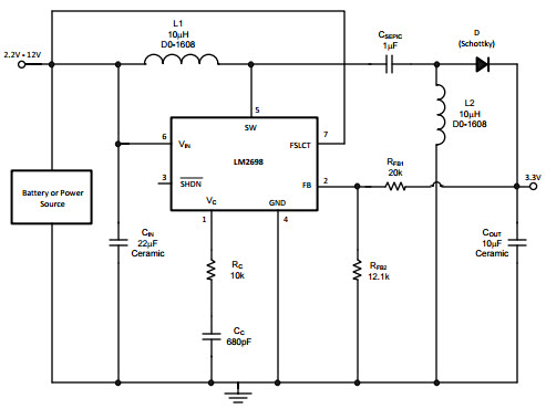
Typical Application Circuit for LM2698 3.3V SEPIC Converter
使用 Texas Instruments 的 LM2698 的参考设计
Image
1 / 1
依据最终产品
- Power Supplies
说明
- Typical Application Circuit for LM2698 3.3V SEPIC Converter
主要特色
-
Conversion TypeDC to DC
Featured Parts (4)
| 零件编号 | 供应商 | 类别 | 说明 | |||
|---|---|---|---|---|---|---|
|
|
LM2698MMX-ADJ/NOPB | Texas Instruments | DC to DC Converter and Switching Regulator Chip | Conv DC-DC 2.2V to 12V Step Up Single-Out 2.2V to 17V 1.9A 8-Pin VSSOP T/R | 买入 | |
|
|
LM2698MM-ADJ/NOPB | Texas Instruments | DC to DC Converter and Switching Regulator Chip | Conv DC-DC 2.2V to 12V Step Up Single-Out 2.2V to 17V 8-Pin VSSOP T/R | 买入 | |
|
|
LM2698MMX-ADJ/NOPB | Texas Instruments | DC to DC Converter and Switching Regulator Chip | Conv DC-DC 2.2V to 12V Step Up Single-Out 2.2V to 17V 1.9A 8-Pin VSSOP T/R | 买入 | |
|
|
LM2698MM-ADJ/NOPB | Texas Instruments | DC to DC Converter and Switching Regulator Chip | Conv DC-DC 2.2V to 12V Step Up Single-Out 2.2V to 17V 8-Pin VSSOP T/R | 买入 | |