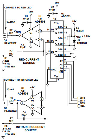
Typical Application Circuit for AD8505ACBZ-R7 Pulse Oximeter Red and Infrared Current Sources as a Buffer to the Voltage Reference Device

使用 Analog Devices 的 AD8505ACBZ-R7 的参考设计

供应商

Analog Devices
  • 应用类别
    放大器和比较器
  • 产品类别
    模拟放大

依据最终产品

  • Battery Powered Systems
  • Patient Monitoring
  • Position Sensor
  • Pressure Sensor

说明

  • Typical Application Circuit for AD8505ACBZ-R7 Pulse Oximeter Red and Infrared Current Sources as a Buffer to the Voltage Reference Device. The AD8505 is a single Micro-power amplifier featuring rail-to-rail input/output swings while operating from a single 1.8V to 5V power supply or from dual ¦0.9V to ¦2.5V power supplies. Using a new circuit technology, these amplifiers offer zero input crossover distortion (excellent PSRR and CMRR performance) and low bias current while operating with a supply current of less than 20 uA per amplifier

主要特色

  • Number of Supplies
    Single|Dual
  • Supply Voltage
    1.8 to 5|±0.9 to ±2.5 V

请仔细阅读我们近期更改的隐私政策。当按下确认键时,您已了解并同意艾睿电子的隐私政策和用户协议。

本网站需使用cookies以改善用户您的体验并进一步改进我们的网站。此处阅读了解关于网站cookies的使用以及如何禁用cookies。网页cookies和追踪功能或許用于市场分析。当您按下同意按钮,您已经了解并同意在您的设备上接受cookies,并给予网站追踪权限。更多关于如何取消网站cookies及追踪的信息,请点击下方“阅读更多”。尽管同意启用cookies追踪与否取决用户意愿,取消网页cookies及追踪可能导致网站运作或显示异常,亦或导致相关推荐广告减少。

我们尊重您的隐私。请在此阅读我们的隐私政策。