TVP5147EVM, Evaluation Module is a printed circuit board designed for demonstration of the TVP5147 Video Decoder
使用 Texas Instruments 的 TVP5147 的参考设计
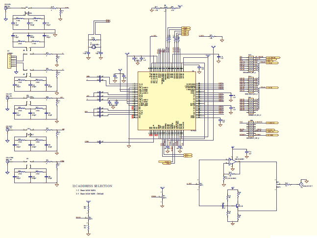
Image
1 / 6
相关文件
依据最终产品
- Digital TV
- DVD Recorder
- Hybrid PVR
- Industrial Imaging
- LCD Monitor
- LCD TV
- Video Card
- Video Conferencing
说明
- TVP5147EVM, Evaluation Module is a printed circuit board designed for demonstration of the TVP5147 video decoder. The board is designed with a 120-pin connector with all video clocks and data, which allows a connection to multiple back ends. The EVM is shipped with a professional encoder module. The board is designed to provide ease of use, while allowing full evaluation of the video decoder
主要特色
-
Video Interface TypeNTSC/PAL
Featured Parts (16)
| 零件编号 | 供应商 | 类别 | 说明 | |||
|---|---|---|---|---|---|---|
|
|
TPS70251PWPR | Texas Instruments | Linear Regulators | LDO Regulator Pos 1.8V3.3V 0.5A/0.25A 20-Pin HTSSOP EP T/R | 买入 | |
|
|
TPS70251PWPRG4 | Texas Instruments | Linear Regulators | LDO Regulator Pos 1.8V3.3V 0.5A/0.25A 20-Pin HTSSOP EP T/R | 买入 | |
|
|
OPA356AIDBVR | Texas Instruments | Operational Amplifiers - Op Amps | Op Amp Single High Speed Amplifier R-R O/P ±2.75V/5.5V 5-Pin SOT-23 T/R | 买入 | |
|
|
74AHC00D,118 | Nexperia | Logic Gates | NAND Gate 4-Element 2-IN CMOS 14-Pin SO T/R | 买入 | |
|
|
74AHC00D-Q100J | Nexperia | Logic Gates | NAND Gate 4-Element 2-IN CMOS 14-Pin SO T/R Automotive AEC-Q100 | 买入 | |
|
|
OPA356AIDBVT | Texas Instruments | Operational Amplifiers - Op Amps | Op Amp Single High Speed Amplifier R-R O/P ±2.75V/5.5V 5-Pin SOT-23 T/R | 买入 | |
|
|
TPS70251PWPG4 | Texas Instruments | Linear Regulators | LDO Regulator Pos 1.8V3.3V 0.5A/0.25A 20-Pin HTSSOP EP Tube | 买入 | |
|
|
TLC7733IPW | Texas Instruments | Supervisory Circuits | Processor Supervisor 2.93V 1 Active Low 8-Pin TSSOP Tube | 买入 | |
|
|
OPA356AIDBVTG4 | Texas Instruments | Operational Amplifiers - Op Amps | Op Amp Single High Speed Amplifier R-R O/P ±2.75V/5.5V 5-Pin SOT-23 T/R | 买入 | |
|
|
7X24000087 | TXC Corporation | SMD Crystal Oscillators | OSCILLATORS 3.2 X 2.5 MM SMD CMOS CXO | 买入 | |
|
|
TPS70251PWP | Texas Instruments | Linear Regulators | LDO Regulator Pos 1.8V3.3V 0.5A/0.25A 20-Pin HTSSOP EP Tube | 买入 | |
|
|
TLC7733IPWR | Texas Instruments | Supervisory Circuits | Processor Supervisor 2.93V 1 Active Low 8-Pin TSSOP T/R | 买入 | |