TPS62130EVM-505, Evaluation Module using TPS62130 synchronous step-down converter
使用 Texas Instruments 的 TPS62130RGT 的参考设计
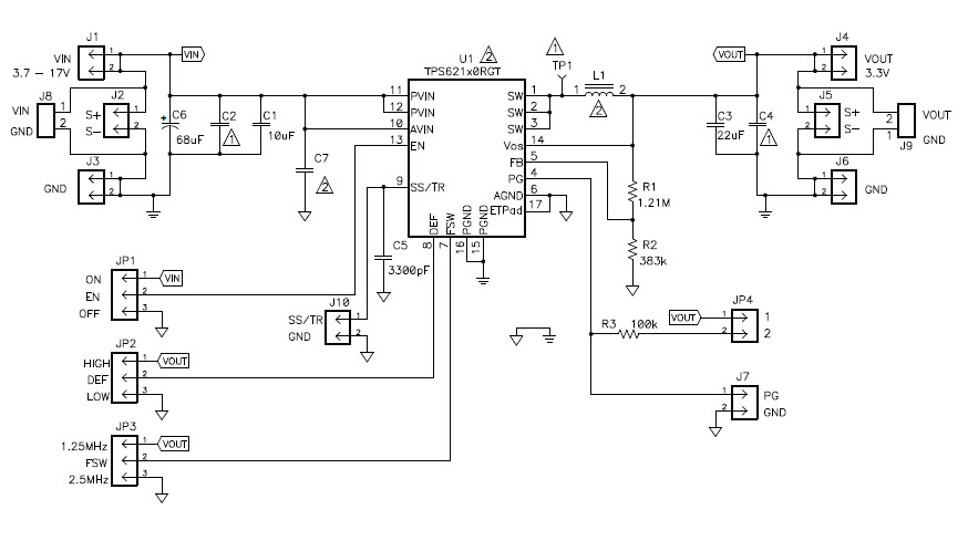
Image
1 / 2
依据最终产品
- Digital Camera
- Embedded PC
- Li-Ion Battery Pack
- Mobile Internet Device
- Modems
- Solid State Drive: Internal/External
- System Power Rail
- Tablet
说明
- TPS62130EVM-505, Evaluation Module using TPS62130 is a 3-A, synchronous, step-down converter in a 3x3-mm, 16-pin QFN package. Both fixed and adjustable output voltage units are available. The TPS62130EVM-505 (HPA505-001) uses the TPS62130 adjustable version and is set to a 3.3-V output. The EVM operates with full-rated performance with an input voltage between 3.7 V and 17 V
主要特色
-
Conversion TypeDC to DC
-
Input Voltage3.7 to 17 V
-
Output Voltage3.3 V
-
Output Current3 A
-
Efficiency95 %
-
TopologyBuck
Featured Parts (3)
| 零件编号 | 供应商 | 类别 | 说明 | |||
|---|---|---|---|---|---|---|
|
|
TPS62130RGTT | Texas Instruments | DC to DC Converter and Switching Regulator Chip | Conv DC-DC 3V to 17V Synchronous Step Down Single-Out 0.9V to 6V 3A 16-Pin VQFN EP T/R | 买入 | |
|
|
TPS62130RGTRF0 | Texas Instruments | DC to DC Converter and Switching Regulator Chip | Conv DC-DC 3V to 17V Synchronous Step Down Single-Out 0.9V to 6V 3A 16-Pin VQFN EP T/R | 买入 | |
|
|
TPS62130RGTR | Texas Instruments | DC to DC Converter and Switching Regulator Chip | Conv DC-DC 3V to 17V Synchronous Step Down Single-Out 0.9V to 6V 3A 16-Pin VQFN EP T/R | 买入 | |