TIDA-00793, Automotive Resistive Bridge Pressure Sensor Reference Design

使用 Texas Instruments 的 PGA300ARHHR 的参考设计

供应商

Texas Instruments
  • 应用类别
    传感器与转换器
  • 产品类别
    传感器-转换器信号调节

说明

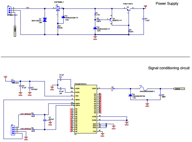
  • TIDA-00793, Automotive Resistive Bridge Pressure Sensor Reference Design. The TIDA-00793 reference design provides a simple, robust and accurate sensor signal conditioning solution using the PGA301-Q1 for resistive bridge type pressure sensors. The protection strategies implemented in this design protect the pressure sensor against wiring harness faults, EMI and automotive electrical transients. Theory, operation and challenges involved in the design are systematically explained in the design guide

主要特色

  • Signal Conditioning Type
    Calibration
  • Input Frequency
    1000 KHz

请仔细阅读我们近期更改的隐私政策。当按下确认键时,您已了解并同意艾睿电子的隐私政策和用户协议。

本网站需使用cookies以改善用户您的体验并进一步改进我们的网站。此处阅读了解关于网站cookies的使用以及如何禁用cookies。网页cookies和追踪功能或許用于市场分析。当您按下同意按钮,您已经了解并同意在您的设备上接受cookies,并给予网站追踪权限。更多关于如何取消网站cookies及追踪的信息,请点击下方“阅读更多”。尽管同意启用cookies追踪与否取决用户意愿,取消网页cookies及追踪可能导致网站运作或显示异常,亦或导致相关推荐广告减少。

我们尊重您的隐私。请在此阅读我们的隐私政策。