TIDA-00476.2, Highly Efficient, Versatile Bi-Directional Power Converter for Energy Storage and DC Home Solutions
使用 Texas Instruments 的 LM5109AMAX /NOPB 的参考设计
Image
1 / 4
依据最终产品
- Battery Charger
- E-Bike
- Home Appliances
- Smart Grid
- Solar Power
- UPS System
说明
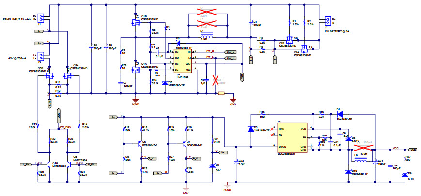
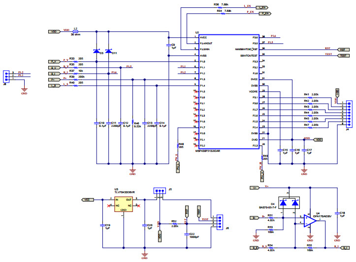
- TIDA-00476.2, Highly Efficient, Versatile Bi-Directional Power Converter for Energy Storage and DC Home Solutions. TIDA-00476 is comprised of a single DC-DC power stage, which can work as a synchronous buck converter or a synchronous boost converter, enabling bidirectional power flow between DC power source and energy storage system. Operating in synchronous buck mode, the system works as a MPPT controlled DC-DC converter which can charge a battery from a solar panel or DC Source. The same power stage can be operated as a synchronous boost to drive a DC load with configurable constant current and constant voltage limits (CC/CV), from an energy storage system such as lead acid battery. The power stage is digitally controlled by a MSP430 microcontroller, which implements the closed loop for controlling the power stage with required algorithms for MPPT, battery charge profiling and DC-Power conversion for load
主要特色
-
Conversion TypeDC to DC
-
Input Voltage10.5 to 14.4 V
-
Output Voltage45 V
-
Output Current0.7 A
-
Output Power31.5 W
-
Efficiency95 %
-
TopologyBuck- Synchronous
Featured Parts (6)
| 零件编号 | 供应商 | 类别 | 说明 | |||
|---|---|---|---|---|---|---|
|
|
OPA170AIDBVR | Texas Instruments | Operational Amplifiers - Op Amps | Op Amp Single Low Power Amplifier R-R O/P ±18V/36V 5-Pin SOT-23 T/R | 买入 | |
|
|
MSP430F5132IDAR | Texas Instruments | Microcontrollers - MCUs | MCU 16-bit MSP430 RISC 8KB Flash 2.5V/3.3V 38-Pin TSSOP T/R | 买入 | |
|
|
TLV70433DBVR | Texas Instruments | Linear Regulators | LDO Regulator Pos 3.3V 0.15A 5-Pin SOT-23 T/R | 买入 | |
|
|
OPA170AIDBVT | Texas Instruments | Operational Amplifiers - Op Amps | Op Amp Single Low Power Amplifier R-R O/P ±18V/36V 5-Pin SOT-23 T/R | 买入 | |
|
|
LM5109AMAX/NOPB | Texas Instruments | Gate and Power Drivers | Driver 1A 2-OUT High Side/Low Side Half Brdg Non-Inv 8-Pin SOIC T/R | 买入 | |
|
|
LM5109AMAX/NOPB | Texas Instruments | Gate and Power Drivers | Driver 1A 2-OUT High Side/Low Side Half Brdg Non-Inv 8-Pin SOIC T/R | 买入 | |