STR7 MCU Development System for Industrial
使用 STMicroelectronics 的 STR710 的参考设计
Image
1 / 10
依据最终产品
- Industrial
说明
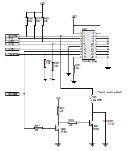
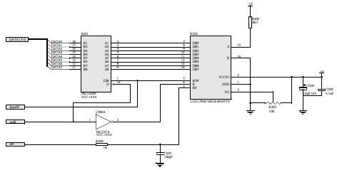
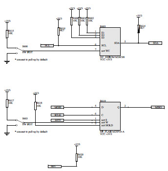
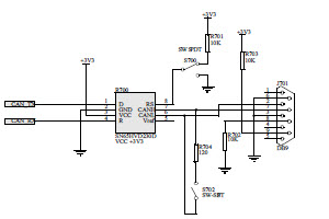
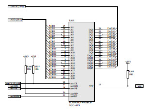
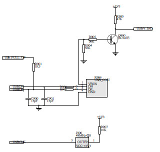
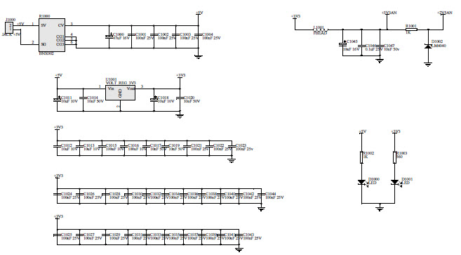
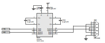
- STR71x Hardware Implementation of the Development Board Features Such as the Power Supply, the Clock Management, the Reset Control, The Boot Mode Settings and the Debug Management
主要特色
-
Embedded System TypeMCU
-
Family NameSTR7
Featured Parts (17)
| 零件编号 | 供应商 | 类别 | 说明 | |||
|---|---|---|---|---|---|---|
|
|
BNX002-11 | Murata Manufacturing | EMI Filters | EMI Filter LC-Circuit 10A 50VDC PC Pins Thru-Hole Box | 买入 | |
|
|
LM4040DYM3-5.0-TR | Microchip Technology | Voltage References | V-Ref Precision 5V 15mA 3-Pin SOT-23 T/R | 买入 | |
|
|
ST3232CDR | STMicroelectronics | Bus Line Transceivers | Dual Transmitter/Receiver RS-232 16-Pin SO T/R | 买入 | |
|
|
ST3232BTR Bus Line Transceiver | STMicroelectronics | Bus Line Transceivers | Dual Transmitter/Receiver RS-232 16-Pin TSSOP T/R | 买入 | |
|
|
LM4040CYM3-4.1-TR | Microchip Technology | Voltage References | V-Ref Precision 4.096V 15mA 3-Pin SOT-23 T/R | 买入 | |
|
|
LM4040DYM3-2.5-TR | Microchip Technology | Voltage References | V-Ref Precision 2.5V 15mA 3-Pin SOT-23 T/R | 买入 | |
|
|
LM4040CYM3-2.5-TR | Microchip Technology | Voltage References | V-Ref Fixed 2.5V 15mA 3-Pin SOT-23 T/R | 买入 | |
|
|
LM4040DYM3-4.1-TR | Microchip Technology | Voltage References | V-Ref Precision 4.096V 15mA 3-Pin SOT-23 T/R | 买入 | |
|
|
ST3232CTR | STMicroelectronics | Bus Line Transceivers | Dual Transmitter/Receiver RS-232 16-Pin TSSOP T/R | 买入 | |
|
|
SN65HVD230DR | Texas Instruments | Controller Area Network - CAN Transceivers | CAN 1Mbps Standby 3.3V 8-Pin SOIC T/R | 买入 | |
|
|
SN65HVD230DR-906303111 | Texas Instruments | Controller Area Network - CAN Transceivers | CAN 1Mbps Standby 3.3V 8-Pin SOIC T/R | 买入 | |
|
|
LM4040CYM3-5.0-TR | Microchip Technology | Voltage References | V-Ref Precision 5V 15mA 3-Pin SOT-23 T/R | 买入 | |