STM32F0308-DISCO, Demonstration Board for STM32F030R8T6 microcontroller featuring 64 KB of Flash memory, 8 KB of RAM in an LQFP64 package
使用 STMicroelectronics 的 STM32F030R8T6 的参考设计
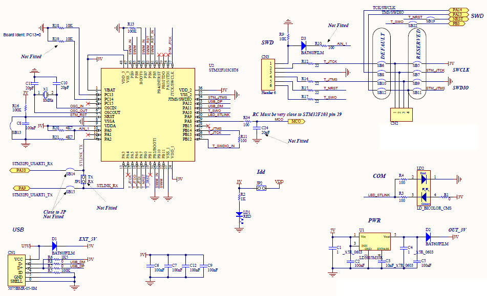
Image
1 / 4
依据最终产品
- Industrial Control
说明
- STM32F0308-DISCO, Demonstration Board for STM32F030R8T6 microcontroller featuring 64 KB of Flash memory, 8 KB of RAM in an LQFP64 package. The 32F0308DISCOVERY helps you to discover the STM32 F0 Value Line Cortex-M0 features and to develop your applications easily. It includes everything required for beginners and experienced users to get started quickly. Based on the STM32F030R8T6, an STM32 F0 series 32-bit ARM Cortex microcontroller, it includes an LINK/V2 embedded debug tool, LEDs, Push-Buttons and a prototyping board for easy connection of additional components and modules
主要特色
-
Embedded System TypeMCU
-
Family NameSTM32
-
Core ProcessorARM Cortex-M0
Featured Parts (5)
| 零件编号 | 供应商 | 类别 | 说明 | |||
|---|---|---|---|---|---|---|
|
|
STM32F103C8T6 | STMicroelectronics | Microcontrollers - MCUs | MCU 32-bit ARM Cortex M3 RISC 64KB Flash 2.5V/3.3V 48-Pin LQFP Tray | 买入 | |
|
|
LD3985M33R | STMicroelectronics | Linear Regulators | LDO Regulator Pos 3.3V 0.55A 5-Pin SOT-23 T/R | 买入 | |
|
|
STM32F103C8T6TR | STMicroelectronics | Microcontrollers - MCUs | MCU 32-bit ARM Cortex M3 RISC 64KB Flash 2.5V/3.3V 48-Pin LQFP T/R | 买入 | |
|
|
STM32F030R8T6 | STMicroelectronics | Microcontrollers - MCUs | MCU 32-bit ARM Cortex M0 RISC 64KB Flash 2.5V/3.3V 64-Pin LQFP Tray | 买入 | |
|
|
STM32F030R8T6TR | STMicroelectronics | Microcontrollers - MCUs | MCU 32-bit ARM Cortex M0 RISC 64KB Flash 2.5V/3.3V 64-Pin LQFP T/R | 买入 | |