SOT23-3EV-VREG, MCP1701A SOT23-3 Voltage Regulator Evaluation Board
使用 Microchip Technology 的 MCP1701A-3002I/CB 的参考设计
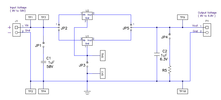
Image
1 / 2
相关文件
依据最终产品
- Cellular Phone
- CO2 Sensor
- Consumer Electronics
- Digital Camera
- Electrocardiograph Battery Powered
- Li-Ion Battery Pack
- Pager
- Portable
- Smoke Detector
- Solar Power
说明
- SOT23-3EV-VREG, MCP1701A SOT23-3 Voltage Regulator Evaluation Board is designed to evaluate and test voltage regulators. The SOT23-3 Voltage Regulator Evaluation Board does not come with a voltage regulator soldered onto the board. This allows the user to attach the voltage regulator of their choosing to the board and perform quiescent current, ground current, Power Supply Ripple Rejection (PSRR), and other desired tests. It is based upon a modular concept which will allow the user to plug in additional boards to increase the test capability of the voltage regulator
主要特色
-
Conversion TypeDC to DC
-
Input Voltage0 to 50 V
-
Output Voltage0 to 6 V
Featured Parts (6)
| 零件编号 | 供应商 | 类别 | 说明 | |||
|---|---|---|---|---|---|---|
|
|
MCP1701AT-2502I/CB | Microchip Technology | Linear Regulators | LDO Regulator Pos 2.5V 0.125A 3-Pin SOT-23A T/R | 买入 | |
|
|
MCP1701AT-3302I/CB | Microchip Technology | Linear Regulators | LDO Regulator Pos 3.3V 0.15A 3-Pin SOT-23A T/R | 买入 | |
|
|
MCP1701AT-4002I/CB | Microchip Technology | Linear Regulators | LDO Regulator Pos 4V 0.2A 3-Pin SOT-23A T/R | 买入 | |
|
|
MCP1701AT-3002I/CB | Microchip Technology | Linear Regulators | LDO Regulator Pos 3V 0.15A 3-Pin SOT-23A T/R | 买入 | |
|
|
MCP1701AT-5002I/CB | Microchip Technology | Linear Regulators | LDO Regulator Pos 5V 0.25A 3-Pin SOT-23A T/R | 买入 | |
|
|
MCP1701AT-1802I/CB | Microchip Technology | Linear Regulators | LDO Regulator Pos 1.8V 0.11A 3-Pin SOT-23A T/R | 买入 | |