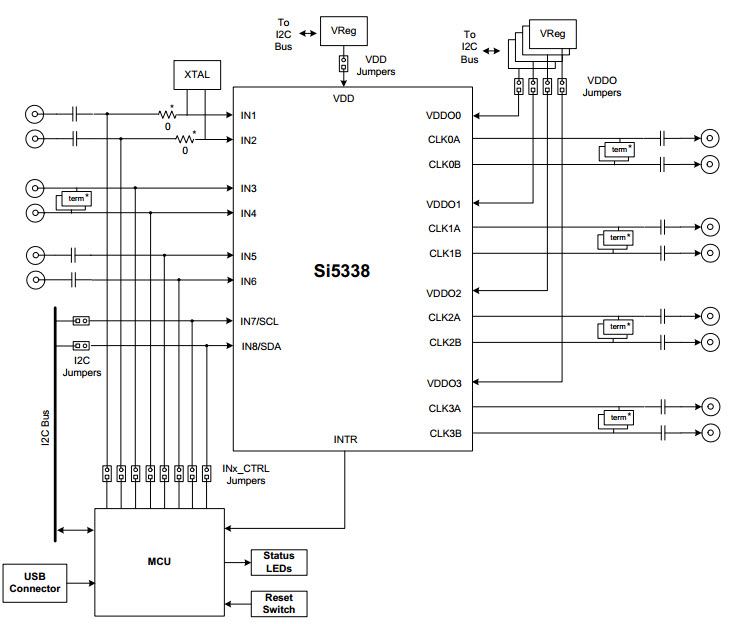
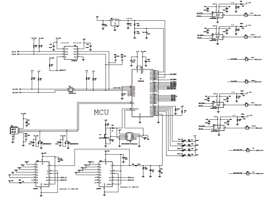
SI5338-EVB, Evaluation Board Using the Si5330 family of any-frequency, any-output Clock Generator and Clock Buffer
使用 Silicon Labs 的 SI5330A 的参考设计
Image
1 / 5
依据最终产品
- Broadcast
- Communications and Telecom
- Ethernet Router and Ethernet Switch
- Switch/Router line card
说明
- SI5338-EVB, Evaluation Board for the Si5330 family of any-frequency, any-output Clock Generator and Clock Buffer. for the Si5330 device, the EVB is shipped with an on-board 25MHz XTAL to allow stand-alone asynchronous operation
主要特色
-
Operating Frequency25 MHz
Featured Parts (4)
| 零件编号 | 供应商 | 类别 | 说明 | |||
|---|---|---|---|---|---|---|
|
|
C8051F340-GQ | Silicon Labs | Microcontrollers - MCUs | MCU 8-bit 8051 CISC 64KB Flash 3.3V/5V 48-Pin TQFP Tray | 买入 | |
|
|
FA-238 25.0000MB-W | Seiko Epson Corporation | Crystals | Crystal 25MHz ±50ppm (Tol) ±30ppm (Stability) 12pF FUND 50Ohm 4-Pin CSMD Bulk | 买入 | |
|
|
AD5263BRUZ20 | Analog Devices | Digital Potentiometers | Digital Potentiometer 20kOhm 256POS Volatile Linear 24-Pin TSSOP Tube | 买入 | |
|
|
ADG728BRUZ | Analog Devices | Analog Switch Multiplexers | Analog Multiplexer Single 8:1 16-Pin TSSOP Tube | 买入 | |