Protection to Current Loop Supply for Communications/Telecom
使用 Texas Instruments 的 UCC39002 的参考设计
Image
1 / 1
依据最终产品
- Communications and Telecom
- Servers
说明
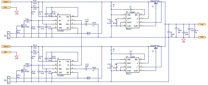
- A solution for N+1 redundant systems that achieves both current sharing and OR-ing FET control. With current sharing, load current and power dissipation are distributed among multiple input power supplies. The combination of the current-sharing controller UCC39002 with the N+1 and OR-ing power rail Controller TPS2412 achieves true current sharing with reverse current protection
Featured Parts (12)
| 零件编号 | 供应商 | 类别 | 说明 | |||
|---|---|---|---|---|---|---|
|
|
TPS2412PW | Texas Instruments | OR Controllers | OR Controller N-Channel Single 8-Pin TSSOP Tube | 买入 | |
|
|
TPS2412DR | Texas Instruments | OR Controllers | OR Controller N-Channel Single 8-Pin SOIC T/R | 买入 | |
|
|
TPS2412D | Texas Instruments | OR Controllers | OR Controller N-Channel Single 8-Pin SOIC Tube | 买入 | |
|
|
TPS2412DRG4 | Texas Instruments | OR Controllers | OR Controller N-Channel Single 8-Pin SOIC T/R | 买入 | |
|
|
TPS2412PWR | Texas Instruments | OR Controllers | OR Controller N-Channel Single 8-Pin TSSOP T/R | 买入 | |
|
|
TPS2412PWG4 | Texas Instruments | OR Controllers | OR Controller N-Channel Single 8-Pin TSSOP Tube | 买入 | |
|
|
TPS2412PWRG4 | Texas Instruments | OR Controllers | OR Controller N-Channel Single 8-Pin TSSOP T/R | 买入 | |
|
|
TPS2412DG4 | Texas Instruments | OR Controllers | OR Controller N-Channel Single 8-Pin SOIC Tube | 买入 | |
|
|
UCC39002DG4 | Texas Instruments | Specialized Power ICs and Modules | Load Share Controller 8-Pin SOIC Tube | 买入 | |
|
|
UCC39002DR | Texas Instruments | DC to DC Controllers | DC/DC Cntrlr Single-OUT Step Down 8-Pin SOIC T/R | 买入 | |
|
|
UCC39002DGKR | Texas Instruments | DC to DC Controllers | DC/DC Cntrlr Single-OUT Step Down 8-Pin VSSOP T/R | 买入 | |
|
|
UCC39002DRG4 | Texas Instruments | Specialized Power ICs and Modules | Load Share Controller 8-Pin SOIC T/R | 买入 | |