PMP9752, Small, Simple, and Efficient Voltage Inverter for Op-Amp Biasing Reference Design
使用 Texas Instruments 的 TPS62120DCN 的参考设计
Image
1 / 3
依据最终产品
- Energy harvesting
- Industrial
说明
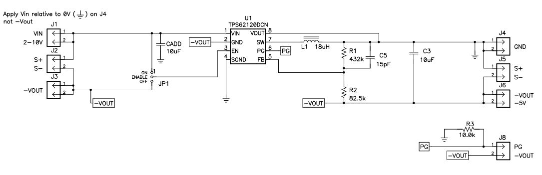
- PMP9752, reference design for the TPS62120 provides a small, simple, and efficient voltage inverting circuit to be used for low power negative voltage rails, such as biasing an Op-Amp. This configuration has been tested with a full test report and operation explanation
主要特色
-
Conversion TypeDC to DC
-
Input Voltage5 V
-
Output Voltage-5 V
-
Output Current0.05 A
-
Efficiency80 %
-
TopologyBuck Boost- Inverting
Featured Parts (2)
| 零件编号 | 供应商 | 类别 | 说明 | |||
|---|---|---|---|---|---|---|
|
|
TPS62120DCNR | Texas Instruments | DC to DC Converter and Switching Regulator Chip | Conv DC-DC 2V to 15V Synchronous Step Down Single-Out 1.2V to 5.5V 0.075A 8-Pin SOT-23 T/R | 买入 | |
|
|
TPS62120DCNT | Texas Instruments | DC to DC Converter and Switching Regulator Chip | Conv DC-DC 2V to 15V Synchronous Step Down Single-Out 1.2V to 5.5V 0.075A 8-Pin SOT-23 T/R | 买入 | |