PMP9365, Altera Stratix V FPGA Power Solution
使用 Texas Instruments 的 LM3880MF-1AA 的参考设计
Image
1 / 8
依据最终产品
- Automotive and Transportation
- FPGA Solutions
- Power Supplies
说明
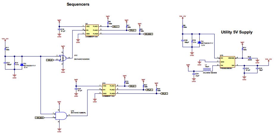
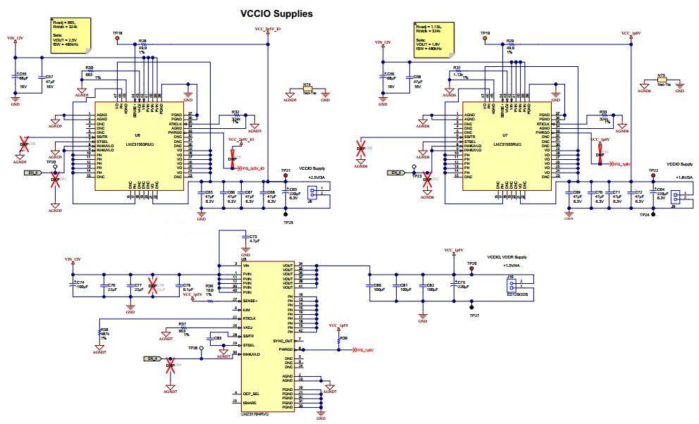
- PMP9365, Altera Stratix V FPGA Power Solution. The PMP9365 reference design provides all the power supply rails necessary to power Altera's Stratix V family of FPGAs. This design uses several LMZ3 series modules, LDOs and a DDR termination regulator to provide all the necessary rails to power the FPGA. It also features two LM3880's for flexible power up and power down sequencing. This design uses a 12V input
Featured Parts (15)
| 零件编号 | 供应商 | 类别 | 说明 | |||
|---|---|---|---|---|---|---|
|
|
TPS73501DRBT | Texas Instruments | Linear Regulators | LDO Regulator Pos 1.25V to 6V 0.5A 8-Pin VSON EP T/R | 买入 | |
|
|
SN74AHC1G08DRLRG4 | Texas Instruments | Logic Gates | AND Gate 1-Element 2-IN CMOS 5-Pin SOT-553 T/R | 买入 | |
|
|
SN74AHC1G08DRLR | Texas Instruments | Logic Gates | AND Gate 1-Element 2-IN CMOS 5-Pin SOT-553 T/R | 买入 | |
|
|
LMZ31503RUQR | Texas Instruments | DC to DC Converter and Switching Regulator Module | Module DC-DC 1-OUT 0.8V to 5.5V 3A 47-Pin B1QFN T/R | 买入 | |
|
|
LMZ31704RVQT | Texas Instruments | DC to DC Converter and Switching Regulator Module | Module DC-DC 1-OUT 0.6V to 5.5V 4A 42-Pin B3QFN T/R | 买入 | |
|
|
LMZ31503RUQT | Texas Instruments | DC to DC Converter and Switching Regulator Module | Module DC-DC 1-OUT 0.8V to 5.5V 3A 47-Pin B1QFN T/R | 买入 | |
|
|
TPS51200DRCR | Texas Instruments | Special Purpose Voltage Regulators | DDR Memory Termination Regulator 2.375V to 3.5V 10-Pin VSON EP T/R | 买入 | |
|
|
TPS51200DRCT | Texas Instruments | Special Purpose Voltage Regulators | DDR Memory Termination Regulator 2.375V to 3.5V 10-Pin VSON EP T/R | 买入 | |
|
|
TPS560200DBVR | Texas Instruments | DC to DC Converter and Switching Regulator Chip | Conv DC-DC 4.5V to 17V Synchronous Step Down Single-Out 0.8V to 6.5V 0.5A 5-Pin SOT-23 T/R | 买入 | |
|
|
LMZ31520RLGT | Texas Instruments | DC to DC Converter and Switching Regulator Module | Module DC-DC 1-OUT 0.6V to 3.6V 20A 72-Pin BQFN T/R | 买入 | |
|
|
LMZ31704RVQR | Texas Instruments | DC to DC Converter and Switching Regulator Module | Module DC-DC 1-OUT 0.6V to 5.5V 4A 42-Pin B3QFN T/R | 买入 | |
|
|
TPS73501DRBR | Texas Instruments | Linear Regulators | LDO Regulator Pos 1.25V to 6V 0.5A 8-Pin VSON EP T/R | 买入 | |