PMP9350, Synchronous Buck Converter for POL DC to DC Module Application Reference Design
使用 Texas Instruments 的 LM5017MRX/NOPB 的参考设计
Image
1 / 2
依据最终产品
- Automotive and Transportation
- Factory Automation
- Industrial
说明
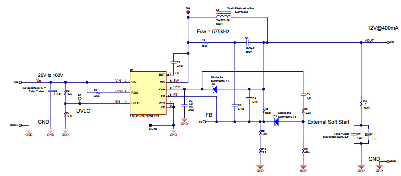
- PMP9350, Synchronous Buck Converter for POL DC to DC Module Application Reference Design. The PMP9350 is a Constant On-Time synchronous buck regulator utilizing the LM5017 wide-vin with integrated HS and LS MOSFETs for industrial/automotive applications. This board was developed to fit into space-constrained applications. It also uses an external SS circuit for a reduced start-up time
主要特色
-
Conversion TypeDC to DC
-
Input Voltage20 to 100 V
-
Output Voltage12 V
-
Output Current0.4 A
-
Output Power4.8 W
-
TopologyBuck- Synchronous
Featured Parts (2)
| 零件编号 | 供应商 | 类别 | 说明 | |||
|---|---|---|---|---|---|---|
|
|
LM5017MRX/NOPB | Texas Instruments | DC to DC Converter and Switching Regulator Chip | Conv DC-DC 7.5V to 100V Synchronous Step Down Single-Out 1.225V 0.6A 8-Pin HSOIC EP T/R | 买入 | |
|
|
LM5017MRX/NOPB | Texas Instruments | DC to DC Converter and Switching Regulator Chip | Conv DC-DC 7.5V to 100V Synchronous Step Down Single-Out 1.225V 0.6A 8-Pin HSOIC EP T/R | 买入 | |