PMP9300, Power Solution for Aptina Image Sensor in Automotive Camera Modules
使用 Texas Instruments 的 LM34919CQ 的参考设计
Image
1 / 1
依据最终产品
- Automotive and Transportation
- Buck Converter
- Communications and Telecom
- Infotainment
- Photodiode Sensor
- Safety
说明
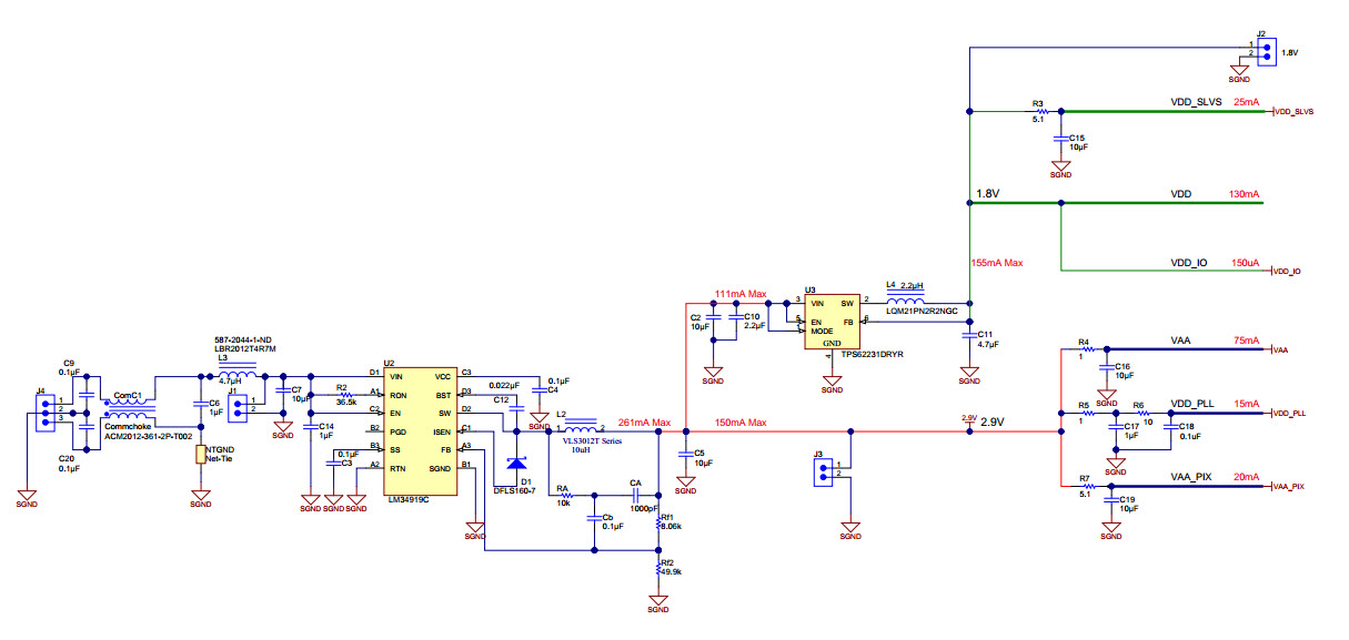
- PMP9300, provides a compact power solution (20x20mm board size) for the Aptina AR0132 image sensor in automotive camera modules. The design comes with a power supply board and a filter board. The power board has two sync-buck regulators, LM34919C and TPS62231, to provide 1.8V and 2.8V outputs. RC output filters are designed for the core, analog and I/O supply rails required by the image sensor in order to reduce the ripple and ensure proper power-up sequencing. The input voltage range is from 4.5V to 50V suitable for 12V automotive battery supply. The filter board is designed to enable the power over coax cable configuration, which allows transferring power and the FPD-Link III signal over one cable
主要特色
-
Conversion TypeDC to DC
-
Input Voltage4.5 to 50 V
-
Output Voltage1.8|2.8 V
-
Output Current0.15@2.8V|0.155@1.8V A
-
TopologyBuck
Featured Parts (9)
| 零件编号 | 供应商 | 类别 | 说明 | |||
|---|---|---|---|---|---|---|
|
|
TPS62231DRYR | Texas Instruments | DC to DC Converter and Switching Regulator Chip | Conv DC-DC 2.05V to 6V Synchronous Step Down Single-Out 1.8V 0.5A 6-Pin USON T/R | 买入 | |
|
|
LM34919CQSDX/NOPB | Texas Instruments | DC to DC Converter and Switching Regulator Chip | Conv DC-DC 4.5V to 50V Step Down Single-Out 2.5V to 45V 0.6A Automotive AEC-Q100 12-Pin WSON EP T/R | 买入 | |
|
|
LM34919CQTL/NOPB | Texas Instruments | DC to DC Converter and Switching Regulator Chip | Conv DC-DC 4.5V to 50V Step Down Single-Out 2.5V to 45V 0.6A Automotive AEC-Q100 12-Pin DSBGA T/R | 买入 | |
|
|
LM34919CQSDX/NOPB | Texas Instruments | DC to DC Converter and Switching Regulator Chip | Conv DC-DC 4.5V to 50V Step Down Single-Out 2.5V to 45V 0.6A Automotive AEC-Q100 12-Pin WSON EP T/R | 买入 | |
|
|
LM34919CQTLX/NOPB | Texas Instruments | DC to DC Converter and Switching Regulator Chip | Conv DC-DC 4.5V to 50V Step Down Single-Out 2.5V to 45V 0.6A Automotive AEC-Q100 12-Pin DSBGA T/R | 买入 | |
|
|
LM34919CQTLX/NOPB | Texas Instruments | DC to DC Converter and Switching Regulator Chip | Conv DC-DC 4.5V to 50V Step Down Single-Out 2.5V to 45V 0.6A Automotive AEC-Q100 12-Pin DSBGA T/R | 买入 | |
|
|
LM34919CQSD/NOPB | Texas Instruments | DC to DC Converter and Switching Regulator Chip | Conv DC-DC 4.5V to 50V Step Down Single-Out 2.5V to 45V 0.6A Automotive AEC-Q100 12-Pin WSON EP T/R | 买入 | |
|
|
LM34919CQSD/NOPB | Texas Instruments | DC to DC Converter and Switching Regulator Chip | Conv DC-DC 4.5V to 50V Step Down Single-Out 2.5V to 45V 0.6A Automotive AEC-Q100 12-Pin WSON EP T/R | 买入 | |
|
|
LM34919CQTL/NOPB | Texas Instruments | DC to DC Converter and Switching Regulator Chip | Conv DC-DC 4.5V to 50V Step Down Single-Out 2.5V to 45V 0.6A Automotive AEC-Q100 12-Pin DSBGA T/R | 买入 | |