PMP4651, Contactless Charger 30mA Single Li-Ion Reference Design
使用 Texas Instruments 的 BQ24300DSGR 的参考设计
Image
1 / 1
依据最终产品
- Wireless
说明
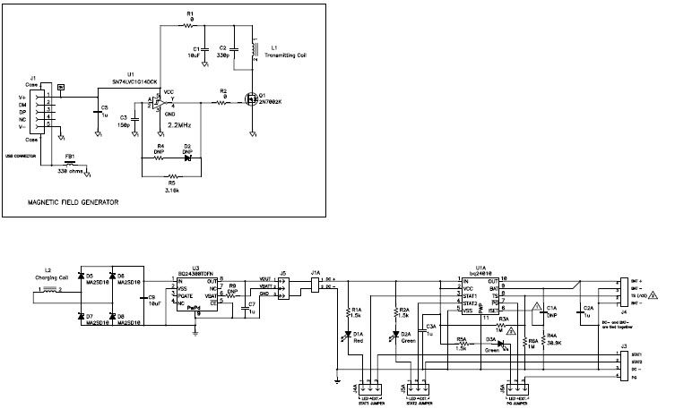
- PMP4651, Contactless Charger 30mA Single Li-Ion Reference Design. Complete wireless charger set for small Li-Ion battery charging system. The nominal output current is 30mA on a single cell battery, while the input comes from an USB source
Featured Parts (7)
| 零件编号 | 供应商 | 类别 | 说明 | |||
|---|---|---|---|---|---|---|
|
|
SN74LVC1G14DCKR-P | Texas Instruments | Inverters and Schmitt Triggers | Inverter Schmitt Trigger 1-Element CMOS 5-Pin SC-70 T/R | 买入 | |
|
|
BQ24010DRCRG4 | Texas Instruments | Battery Management ICs | Linear Battery Charger Li-Ion/Li-Pol 1000mA 4.2V 10-Pin VSON EP T/R | 买入 | |
|
|
SN74LVC1G14DCK3 | Texas Instruments | Inverters and Schmitt Triggers | SINGLE SCHMITT-TRIGGER INVERTER | 买入 | |
|
|
BQ24010DRCR | Texas Instruments | Battery Management ICs | Linear Battery Charger Li-Ion/Li-Pol 1000mA 4.2V 10-Pin VSON EP T/R | 买入 | |
|
|
SN74LVC1G14DCKR | Texas Instruments | Inverters and Schmitt Triggers | Inverter Schmitt Trigger 1-Element CMOS 5-Pin SC-70 T/R | 买入 | |
|
|
SN74LVC1G14DCKT | Texas Instruments | Inverters and Schmitt Triggers | Inverter Schmitt Trigger 1-Element CMOS 5-Pin SC-70 T/R | 买入 | |
|
|
BQ24300DSGR | Texas Instruments | Battery Management ICs | Battery Protection Li-Ion 5.5V 8-Pin WSON EP T/R | 买入 | |