PMP11281, Universal AC Input, 5V/10A/50W PSR Flyback Power Supply W/over 88% Avg Efficiency Reference Design
使用 Texas Instruments 的 UCC28730D 的参考设计
Image
1 / 5
说明
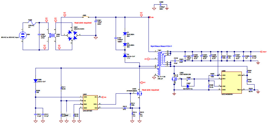
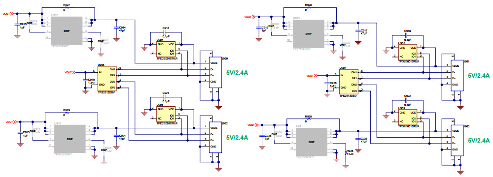
- PMP11281, Universal AC Input, 5V/10A/50W PSR Flyback Power Supply W/over 88% Avg Efficiency Reference Design. The PMP11281 is a quasi-resonant Flyback power supply based on the UCC28730 primary side regulation (PSR) controller. The elimination of optocoupler using PSR topology promises higher reliability and lower system cost. The design achieves less than 40mW standby power losses and over 88% average efficiency. The design also features UCC2463x synchronous rectification controller
主要特色
-
Conversion TypeAC to DC
-
Input Voltage85 to 264 (AC) V
-
Output Voltage5 V
-
Output Current10 A
-
Output Power50 W
-
Efficiency88 %
-
TopologyFlyback- Quasi Resonant
Featured Parts (5)
| 零件编号 | 供应商 | 类别 | 说明 | |||
|---|---|---|---|---|---|---|
|
|
UCC24630DBVR | Texas Instruments | AC to DC Switching Converters | AC to DC Switching Converter CCM/DCM 3.7V 200kHz T/R Medical 6-Pin SOT-23 | 买入 | |
|
|
UCC24630DBVT | Texas Instruments | AC to DC Switching Converters | AC to DC Switching Converter CCM/DCM 3.7V 200kHz T/R Medical 6-Pin SOT-23 | 买入 | |
|
|
TPS2513DBVT | Texas Instruments | USB Power Switches | USB Charging Port Controller Dual 5.5V 6-Pin SOT-23 T/R | 买入 | |
|
|
TPS2513DBVR | Texas Instruments | USB Power Switches | USB Charging Port Controller Dual 5.5V 6-Pin SOT-23 T/R | 买入 | |
|
|
UCC28730D | Texas Instruments | AC to DC Switching Converters | AC to DC Switching Converter Flyback 8.1V 90kHz Tube 7-Pin SOIC | 买入 | |