PMP10029.1, Reference Design - DDR3/DDR4 Power Supply with 5V Input and 10A Load for Industrial PCs
使用 Texas Instruments 的 TPS51716RUK 的参考设计
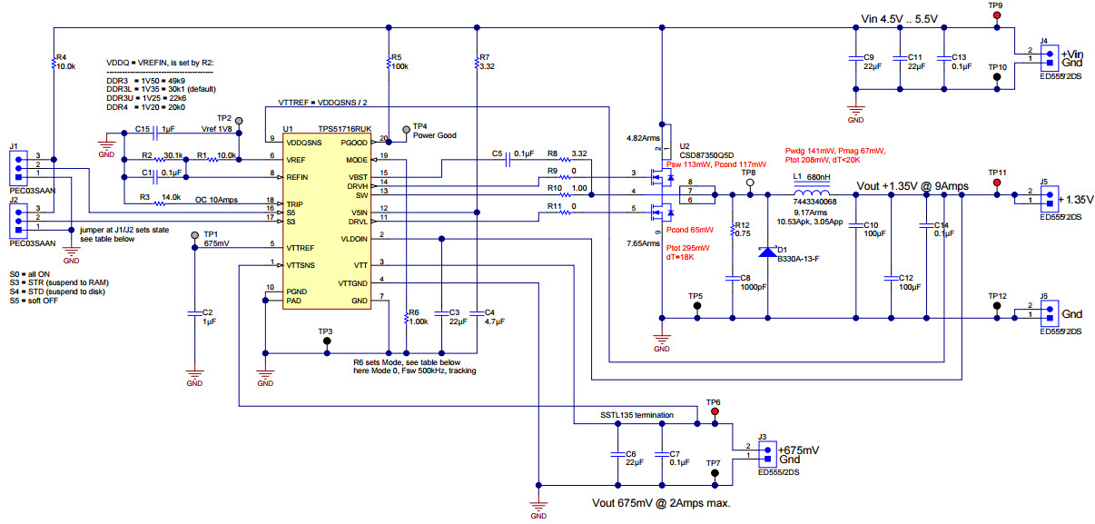
Image
1 / 2
依据最终产品
- Power Supply
说明
- PMP10029.1, Reference Design - DDR3/DDR4 Power Supply with 5V Input and 10A Load for Industrial PCs. shows a universal power supply solution for DDR3 and DDR4 memory. A synchronous Buck converter provides an output voltage of 1.35V for a 9A load in DDR3L configuration. A linear regulator provides a second voltage of 0.675V for a 2A load
主要特色
-
Conversion TypeDC to DC
-
Input Voltage1.35 V
-
Output Voltage1.35 V
-
Output Current2 A
-
Output Power2.7 W
-
TopologyLDO
Featured Parts (3)
| 零件编号 | 供应商 | 类别 | 说明 | |||
|---|---|---|---|---|---|---|
|
|
CSD87350Q5D | Texas Instruments | Specialized Power ICs and Modules | Synchronous Buck Power Stage 8-Pin LSON-CLIP EP T/R | 买入 | |
|
|
TPS51716RUKT | Texas Instruments | Special Purpose Voltage Regulators | DDR Memory Termination Regulator 4.5V to 5.5V 20-Pin WQFN EP T/R | 买入 | |
|
|
TPS51716RUKR | Texas Instruments | Special Purpose Voltage Regulators | DDR Memory Termination Regulator 4.5V to 5.5V 20-Pin WQFN EP T/R | 买入 | |