MAX5487PMB1#, Peripheral Module for MAX5487 Dual, 256-Tap, Nonvolatile, SPI-Interface, Linear-Taper Digital Potentiometer
使用 Analog Devices 的 MAX5487ETE+ 的参考设计
Image
1 / 2
依据最终产品
- Bias Adjustment
- Communication Filters
- Digital Gain/Offset Control
- Mechanical Potentiometer
- Programmable Gain Amplifiers
说明
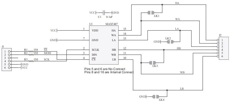
- MAX5487PMB1#, Peripheral Module provides the necessary hardware to interface the MAX5487 dual linear-taper digital potentiometer to any system that utilizes Pmod-compatible expansion ports configurable for SPI communication. These digital potentiometers function like mechanical potentiometers with a simple 3-wire SPI-compatible interface that programs the wipers to any one of 256 tap positions. The terminals of each potentiometer are available at the output connector for attachment to external circuitry
Featured Parts (4)
| 零件编号 | 供应商 | 类别 | 说明 | |||
|---|---|---|---|---|---|---|
|
|
MAX5487ETE+T | Analog Devices | Digital Potentiometers | Digital Potentiometer 10kOhm 256POS Non-Volatile Linear 16-Pin TQFN EP T/R | 买入 | |
|
|
MAX5487ETE+T | Analog Devices | Digital Potentiometers | Digital Potentiometer 10kOhm 256POS Non-Volatile Linear 16-Pin TQFN EP T/R | 买入 | |
|
|
MAX5487ETE+ | Analog Devices | Digital Potentiometers | Digital Potentiometer 10kOhm 256POS Non-Volatile Linear 16-Pin TQFN EP T/R | 买入 | |
|
|
MAX5487ETE+ | Analog Devices | Digital Potentiometers | Digital Potentiometer 10kOhm 256POS Non-Volatile Linear 16-Pin TQFN EP T/R | 买入 | |