MAX5387EVMINIQU+, Evaluation System for MAX5387 Dual, 256-Tap, Volatile, Low-Voltage Linear Taper Digital Potentiometer
使用 Analog Devices 的 MAX5387LAUD+ 的参考设计
Image
1 / 3
依据最终产品
- Automotive Electronics
- Linear Regulators
- Low-Voltage Applications
- Mechanical Potentiometer
- Voltage & Current Adjustment
说明
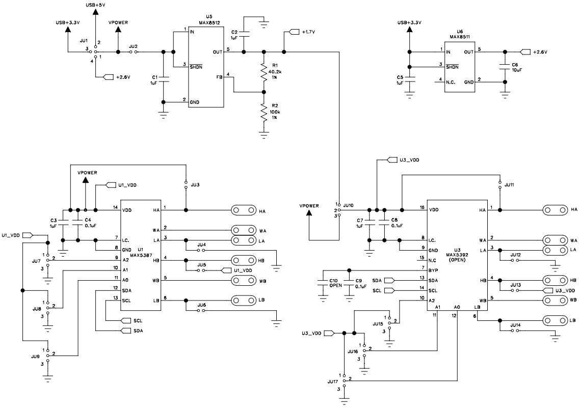
- MAX5387EVMINIQU+, Evaluation System (EV system) includes the EV kit and the MINIQUSB+ interface board. The MINIQUSB+ interface board can be used to enable PC communication through the 2-wire serial interface. Windows 2000, Windows XP, and Windows Vista-compatible software provides a professional user interface for exercising the MAX5387 features. The program is menu-driven and offers a graphical user interface (GUI) complete with buttons, track bars and edit boxes. The EV kit software can also be used to evaluate the MAX5392. The EV kit can also be interfaced directly to a user-supplied 2-wire system
Featured Parts (10)
| 零件编号 | 供应商 | 类别 | 说明 | |||
|---|---|---|---|---|---|---|
|
|
MAX1840EUB+T | Analog Devices | Sensor and Detector Interface | Low Voltage SIM, Smart Card | 买入 | |
|
|
MAX8512EXK+ | Analog Devices | Linear Regulators | LDO Regulator Pos 1.5V to 4.5V 0.12A 5-Pin SC-70 T/R | 买入 | |
|
|
MAX1840EUB+T | Analog Devices | Sensor and Detector Interface | Low Voltage SIM, Smart Card | 买入 | |
|
|
MAX8512EXK+T | Analog Devices | Linear Regulators | LDO Regulator Pos 1.5V to 4.5V 0.12A 5-Pin SC-70 T/R | 买入 | |
|
|
MAX1840EUB+ | Analog Devices | Sensor and Detector Interface | Low Voltage SIM, Smart Card | 买入 | |
|
|
MAX8512EXK+ | Analog Devices | Linear Regulators | LDO Regulator Pos 1.5V to 4.5V 0.12A 5-Pin SC-70 T/R | 买入 | |
|
|
MAX1840EUB+ | Analog Devices | Sensor and Detector Interface | Low Voltage SIM, Smart Card | 买入 | |
|
|
MAX8512EXK+T | Analog Devices | Linear Regulators | LDO Regulator Pos 1.5V to 4.5V 0.12A 5-Pin SC-70 T/R | 买入 | |
|
|
MAX5387LAUD+ | Analog Devices | Digital Potentiometers | Digital Potentiometer 10kOhm 256POS Volatile Linear 14-Pin TSSOP Tube | 买入 | |
|
|
MAX5387LAUD+ | Analog Devices | Digital Potentiometers | Digital Potentiometer 10kOhm 256POS Volatile Linear 14-Pin TSSOP Tube | 买入 | |