MAX17532AUBEVKIT#, Evaluation Kit for MAX17532 42V, 100mA, Ultra-Small, High-Efficiency, Synchronous Step-Down DC-DC Converter
使用 Analog Devices 的 MAX17532AUB+ 的参考设计
Image
1 / 1
依据最终产品
- Battery Powered Equipment
- Building Control
- HVAC
- Industrial Process Controls
- LDO Replacement
说明
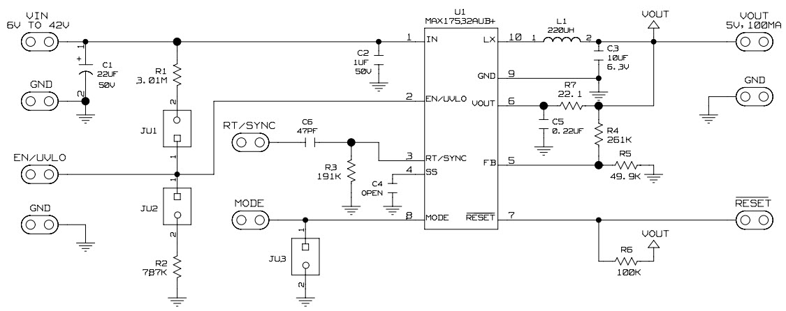
- MAX17532AUBEVKIT#, Evaluation Kit (EV kit) is a fully assembled and tested circuit board that demonstrates the performance of the MAX17532 42V, 100mA ultra- small, high-efficiency, synchronous step-down DC-DC converter. The EV kit operates over a wide input voltage range of 6V to 42V and provides up to 100mA load current at 5V output. It draws only 26uA supply current under no-load conditions (EN/UVLO connected to VIN). The EV kit is programmed to switch at a frequency of 220kHz. The device is simple to use and easily configurable with minimal external components
主要特色
-
Conversion TypeDC to DC
-
Input Voltage6 to 42 V
-
Output Voltage5 V
-
Output Current0.1 A
-
Efficiency92 %
-
TopologyBuck- Synchronous
Featured Parts (2)
| 零件编号 | 供应商 | 类别 | 说明 | |||
|---|---|---|---|---|---|---|
|
|
MAX17532AUB+ | Analog Devices | DC to DC Converter and Switching Regulator Chip | Conv DC-DC 4V to 42V Synchronous Step Down Single-Out 0.8V to 37V 10-Pin uMAX Tube | 买入 | |
|
|
MAX17532AUB+ | Analog Devices | DC to DC Converter and Switching Regulator Chip | Conv DC-DC 4V to 42V Synchronous Step Down Single-Out 0.8V to 37V 10-Pin uMAX Tube | 买入 | |