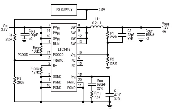
LTC3416, 1.8V/4A step-down regulator with tracking
使用 Analog Devices 的 LTC3416 的参考设计
Image
1 / 1
依据最终产品
- Distributed Control System
- Laptop
- Notebook
- Portable
说明
- Circuit shows LTC3416, 4A, 4MHz Monolithic Synchronous Regulator with Tracking offers a Compact Solution for Power Supply Sequencing
主要特色
-
Conversion TypeDC to DC
-
Input Voltage3.3 V
-
Output Voltage1.8 V
-
Output Current4 A
-
Efficiency91 %
-
TopologyBuck
Featured Parts (4)
| 零件编号 | 供应商 | 类别 | 说明 | |||
|---|---|---|---|---|---|---|
|
|
LTC3416EFE#TRPBF | Analog Devices | DC to DC Converter and Switching Regulator Chip | Module DC-DC 1-OUT 0.8V to 5V 4A 20-Pin TSSOP EP T/R | 买入 | |
|
|
LTC3416EFE#TR | Analog Devices | DC to DC Converter and Switching Regulator Chip | Module DC-DC 1-OUT 0.8V to 5V 4A 20-Pin TSSOP EP T/R | 买入 | |
|
|
LTC3416EFE | Analog Devices | DC to DC Converter and Switching Regulator Chip | Module DC-DC 1-OUT 0.8V to 5V 4A 20-Pin TSSOP EP | 买入 | |
|
|
LTC3416EFE#PBF | Analog Devices | DC to DC Converter and Switching Regulator Chip | Module DC-DC 1-OUT 0.8V to 5V 4A 20-Pin TSSOP EP Tube | 买入 | |