LTC1628, 2-Phase, Dual Switching Regulator Fits in Tight Places
使用 Analog Devices 的 LTC1628 的参考设计
Image
1 / 1
依据最终产品
- Instrumentation and Measurement
- Laptop
- Notebook
- Personal Digital Assistant
- Power Management
说明
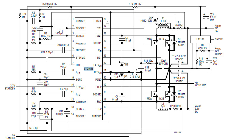
- Circuit shows Power Supply Using 2-Phase, Constant Frequency, Dual Synchronous Buck Controller Has Been Specifically Designed to Minimize Both Size and Total Cost
主要特色
-
Conversion TypeDC to DC
-
Input Voltage7 to 28 V
-
Output Voltage3.3|5|12 V
-
Output Current0.15@12V|3@5V|3@3.3V A
-
Efficiency91 %
-
TopologyBuck
Featured Parts (90)
| 零件编号 | 供应商 | 类别 | 说明 | |||
|---|---|---|---|---|---|---|
|
|
LT1121CZ-3.3#PBF | Analog Devices | Linear Regulators | LDO Regulator Pos 3.3V 0.15A 3-Pin TO-92 Tray | 买入 | |
|
|
LT1121IS8-5#PBF | Analog Devices | Linear Regulators | LDO Regulator Pos 5V 0.15A 8-Pin SOIC N Tube | 买入 | |
|
|
LT1121IS8-5#TR | Analog Devices | Linear Regulators | LDO Regulator Pos 5V 0.15A 8-Pin SOIC N T/R | 买入 | |
|
|
LT1121AHVIS8#TR | Analog Devices | Linear Regulators | LDO Regulator Pos 3.75V to 30V 0.15A 8-Pin SOIC N T/R | 买入 | |
|
|
LT1121IS8#TRPBF | Analog Devices | Linear Regulators | LDO Regulator Pos 3.75V to 30V 0.15A 8-Pin SOIC N T/R | 买入 | |
|
|
LT1121CST-5#TRPBF | Analog Devices | Linear Regulators | LDO Regulator Pos 5V 0.15A 4-Pin(3+Tab) SOT-223 T/R | 买入 | |
|
|
LT1121IZ-5#TRPBF | Analog Devices | Linear Regulators | LDO Regulator Pos 5V 0.15A 3-Pin TO-92 T/R | 买入 | |
|
|
LT1121AIS8#PBF | Analog Devices | Linear Regulators | LDO Regulator Pos 3.75V to 30V 0.15A 8-Pin SOIC N Tube | 买入 | |
|
|
LT1121IZ-5#PBF | Analog Devices | Linear Regulators | LDO Regulator Pos 5V 0.15A 3-Pin TO-92 Tray | 买入 | |
|
|
LT1121HVIS8#PBF | Analog Devices | Linear Regulators | LDO Regulator Pos 3.75V to 30V 0.15A 8-Pin SOIC N Tube | 买入 | |
|
|
LT1121CST-5#PBF | Analog Devices | Linear Regulators | LDO Regulator Pos 5V 0.15A 4-Pin(3+Tab) SOT-223 Tube | 买入 | |
|
|
LT1121ACS8 | Analog Devices | Linear Regulators | LDO Regulator Pos 3.75V to 30V 0.15A 8-Pin SOIC N | 买入 | |