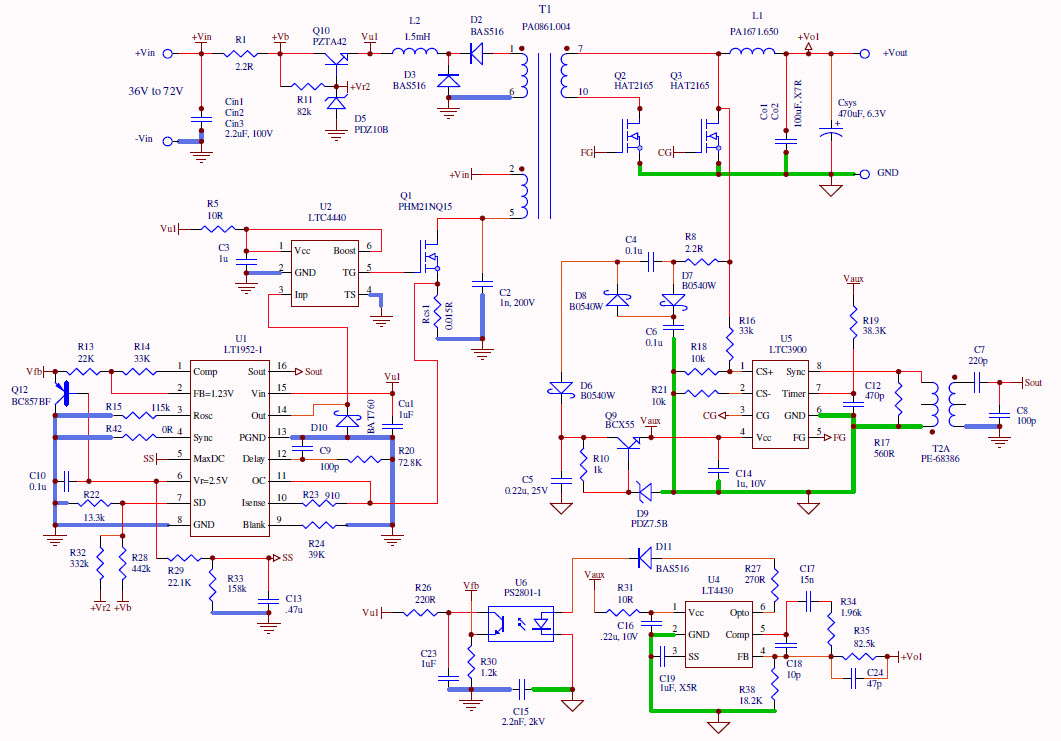
LT1952EGN-1, LTC3900CS8, LT4430ES6 Demo Board, Vin=34V-75V Vout=3.3V @ 30A
使用 Analog Devices 的 LT1952EGN-1 的参考设计
Image
1 / 1
依据最终产品
- Distributed Control System
- Industrial
- Telecom Power Supply
说明
- Demonstration circuit DC968A-A is isolated input to high current output 1/8th Brick footprint converter featuring the LT1952 switching controller. The LT1952 converts isolated 36V to 75V input to 3.3V output and provides over 30A of output current
主要特色
-
Conversion TypeDC to DC
-
Input Voltage36 to 75 V
-
Output Voltage3.3 V
-
Output Current0 to 30 A
-
Efficiency91 %
-
TopologyForward
Featured Parts (32)
| 零件编号 | 供应商 | 类别 | 说明 | |||
|---|---|---|---|---|---|---|
|
|
LTC4440EMS8E#PBF | Analog Devices | Gate and Power Drivers | Driver 2.4A 1-OUT High Side Full Brdg Non-Inv 8-Pin MSOP EP Tube | 买入 | |
|
|
LTC4440IS6#TRPBF | Analog Devices | Gate and Power Drivers | Driver 2.4A 1-OUT High Side Full Brdg 6-Pin TSOT-23 T/R | 买入 | |
|
|
LTC4440ES6#TR | Analog Devices | Gate and Power Drivers | Driver 2.4A 1-OUT High Side Full Brdg 6-Pin TSOT-23 T/R | 买入 | |
|
|
LTC4440IMS8E#TRPBF | Analog Devices | Gate and Power Drivers | Driver 2.4A 1-OUT High Side Full Brdg 8-Pin MSOP EP T/R | 买入 | |
|
|
LT4430IS6#TRPBF | Analog Devices | Specialized Power ICs and Modules | Secondary Side Optocoupler Driver 6-Pin TSOT-23 T/R | 买入 | |
|
|
LT4430ES6 | Analog Devices | Specialized Power ICs and Modules | Secondary Side Optocoupler Driver 6-Pin TSOT-23 | 买入 | |
|
|
LTC3900ES8 | Analog Devices | Gate and Power Drivers | Driver 2A 2-OUT Inv/Non-Inv 8-Pin SOIC N | 买入 | |
|
|
LTC3900IS8#PBF | Analog Devices | Gate and Power Drivers | Driver 2A 2-OUT Inv/Non-Inv 8-Pin SOIC N Tube | 买入 | |
|
|
LTC3900MPS8#TRPBF | Analog Devices | Gate and Power Drivers | Driver 2A 2-OUT Inv/Non-Inv 8-Pin SOIC N T/R | 买入 | |
|
|
LT4430HS6#TRPBF | Analog Devices | Specialized Power ICs and Modules | Secondary Side Optocoupler Driver 6-Pin TSOT-23 T/R | 买入 | |
|
|
LT4430ES6#TR | Analog Devices | Specialized Power ICs and Modules | Secondary Side Optocoupler Driver 6-Pin TSOT-23 T/R | 买入 | |
|
|
LT4430HS6#TRMPBF | Analog Devices | Specialized Power ICs and Modules | Secondary Side Optocoupler Driver 6-Pin TSOT-23 T/R | 买入 | |