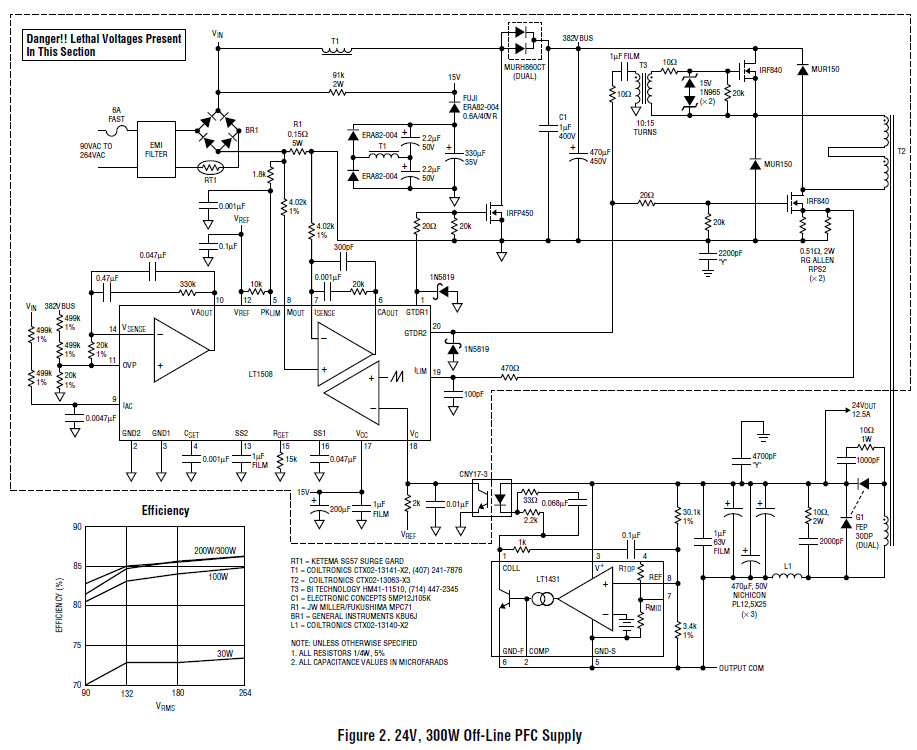
LT1508, 24V, 300W Off-Line PFC Supply
使用 Analog Devices 的 LT1508 的参考设计
Image
1 / 1
依据最终产品
- Power Supplies
说明
- Circuit shows LT1508 (voltage mode) and LT1509 (current mode) eliminate the need for separate controllers by combining the PFC and a pulse width modulator (PWM) function in a single 20-pin IC
主要特色
-
Conversion TypeAC to DC
-
Input Voltage90 to 264 (AC) V
-
Output Voltage24 V
-
Output Current12.5 A
-
Output Power300 W
-
Efficiency92 %
-
TopologyOff-Line
Featured Parts (19)
| 零件编号 | 供应商 | 类别 | 说明 | |||
|---|---|---|---|---|---|---|
|
|
LT1431MPS8#PBF | Analog Devices | Voltage References | V-Ref Adjustable 2.5V to 36V 100mA 8-Pin SOIC N Tube | 买入 | |
|
|
LT1431IZ#TRPBF | Analog Devices | Voltage References | V-Ref Adjustable 2.5V to 36V 100mA 3-Pin TO-92 T/R | 买入 | |
|
|
LT1431CZ#PBF | Analog Devices | Voltage References | V-Ref Adjustable 2.5V to 36V 100mA 3-Pin TO-92 Tray | 买入 | |
|
|
LT1431CN8#PBF | Analog Devices | Voltage References | V-Ref Adjustable 2.5V to 36V 100mA 8-Pin PDIP N Tube | 买入 | |
|
|
LT1431CS8#PBF | Analog Devices | Voltage References | V-Ref Adjustable 2.5V to 36V 100mA 8-Pin SOIC N Tube | 买入 | |
|
|
LT1431IZ#PBF | Analog Devices | Voltage References | V-Ref Adjustable 2.5V to 36V 100mA 3-Pin TO-92 Tray | 买入 | |
|
|
LT1431IS8 | Analog Devices | Voltage References | V-Ref Adjustable 2.5V to 36V 100mA 8-Pin SOIC N | 买入 | |
|
|
LT1431IN8 | Analog Devices | Voltage References | V-Ref Adjustable 2.5V to 36V 100mA 8-Pin PDIP N | 买入 | |
|
|
LT1431CS8#TRPBF | Analog Devices | Voltage References | V-Ref Adjustable 2.5V to 36V 100mA 8-Pin SOIC N T/R | 买入 | |
|
|
LT1431IS8#PBF | Analog Devices | Voltage References | V-Ref Adjustable 2.5V to 36V 100mA 8-Pin SOIC N Tube | 买入 | |
|
|
LT1431CS8#TR | Analog Devices | Voltage References | V-Ref Adjustable 2.5V to 36V 100mA 8-Pin SOIC N T/R | 买入 | |
|
|
LT1431CN8 | Analog Devices | Voltage References | V-Ref Adjustable 2.5V to 36V 100mA 8-Pin PDIP N | 买入 | |