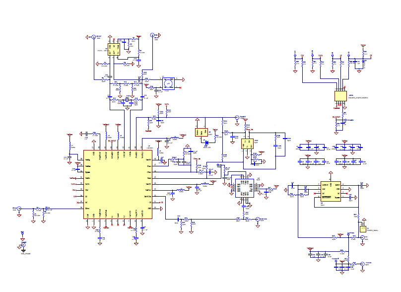
LMX25413320EVAL, Evaluation Board using LMX2541SQ3320E ultra low noise platinum frequency synthesizer with integrated VCO
使用 Texas Instruments 的 LMX2541SQ3320E 的参考设计
Image
1 / 2
依据最终产品
- Measurement Instruments
- Metering
- Test Equipment
- WiMAX/Wireless Broadband
- Wireless
- Wireless Infrastructure
说明
- LMX25413320EVAL, Evaluation Board using LMX2541SQ3320E ultra low noise frequency synthesizer with integrated VCO. is an ultra low noise frequency synthesizer which integrates a high performance delta-sigma fractional N PLL, a VCO with fully integrated tank circuit, and an optional frequency divider. The LMX2541SQ3320E integrates several low-noise, high precision LDOs and output driver matching network to provide higher supply noise immunity
Featured Parts (2)
| 零件编号 | 供应商 | 类别 | 说明 | |||
|---|---|---|---|---|---|---|
|
|
LMX2541SQ3320E/NOPB | Texas Instruments | Clock Generators and Synthesizers | Clock Generator 400MHz to 6GHz-IN 4000MHz-OUT 36-Pin WQFN EP T/R | 买入 | |
|
|
LMX2541SQ3320E/NOPB | Texas Instruments | Clock Generators and Synthesizers | Clock Generator 400MHz to 6GHz-IN 4000MHz-OUT 36-Pin WQFN EP T/R | 买入 | |