LM3445-EDSNEV, Evaluation Board using LM3445, 5 to 13-LEDs General LED Driver for Automotive Lighting
使用 Texas Instruments 的 LM3445MM 的参考设计
Image
1 / 2
相关文件
依据最终产品
- Automotive Lighting
- Projector
- Solid state lighting
说明
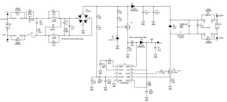
- LM3445-EDSNEV, Evaluation Board included in this shipment converts 85VAC to 135VAC input and drives five to thirteen series connected LEDs at the currents listed in the Evaluation Board Operating Conditions section. This is a two-layer board using the bottom and top layer for component placement. The board is surrounded by a larger area allowing for extra test points and connectors for ease of evaluation. The actual board size is contained inside the larger outer area and can be cut out for the smallest size possible
主要特色
-
Input Voltage85 to 135 (AC) V
-
Output Current0.34 A
-
Number of Derived Elements5 to 13
Featured Parts (4)
| 零件编号 | 供应商 | 类别 | 说明 | |||
|---|---|---|---|---|---|---|
|
|
LM3445MMX/NOPB | Texas Instruments | LED Drivers | LED Driver 2850uA Supply Current 10-Pin VSSOP T/R | 买入 | |
|
|
LM3445MM/NOPB | Texas Instruments | LED Drivers | LED Driver 2850uA Supply Current 10-Pin VSSOP T/R | 买入 | |
|
|
LM3445MM/NOPB | Texas Instruments | LED Drivers | LED Driver 2850uA Supply Current 10-Pin VSSOP T/R | 买入 | |
|
|
LM3445MMX/NOPB | Texas Instruments | LED Drivers | LED Driver 2850uA Supply Current 10-Pin VSSOP T/R | 买入 | |