EVB-LIV3F, Teseo-LIV3F GNSS Module Evaluation Board
使用 STMicroelectronics 的 TESEO-LIV3F 的参考设计
Image
1 / 5
依据最终产品
- Antitheft System
- Diagnostics, Monitoring and Therapy
- Drones
- Emergency Calls
- GPS Navigation
- Intelligent Transportation Systems
- Logistics/Goods Tracking
- Safety
- Vehicle Tracking
说明
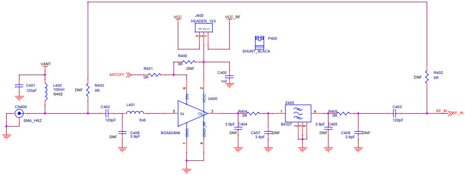
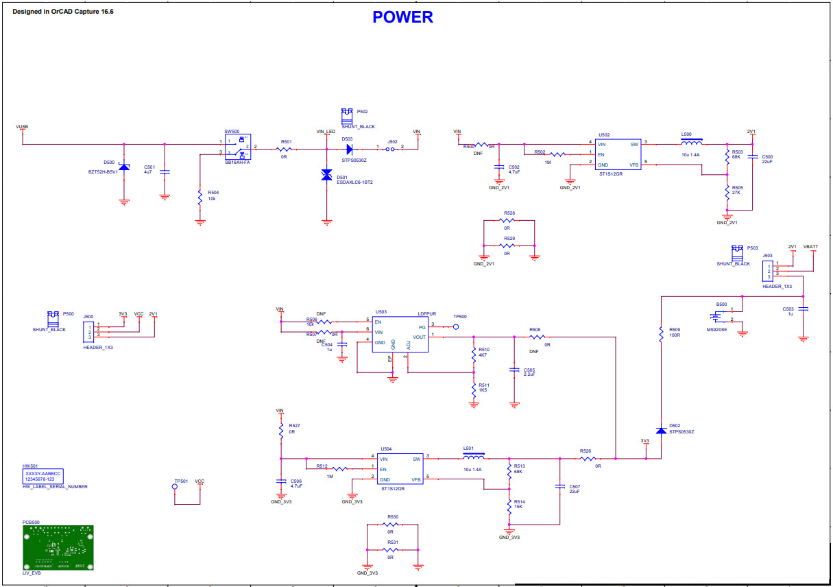
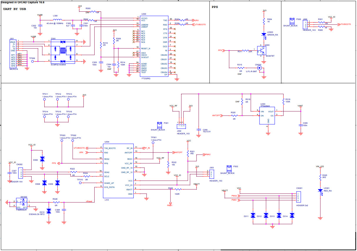
- EVB-LIV3F, Evaluation Board is a complete standalone evaluation platform for Teseo-LIV3F GNSS module ST solution. Teseo-LIV3F embeds the high performance ARM microprocessor with embedded flash, UART and I2C serial communication interfaces. Performance and configuration can be analyzed using the ST Teseo Suite Light PC Tool
主要特色
-
Modulation TypeGNSS
Featured Parts (4)
| 零件编号 | 供应商 | 类别 | 说明 | |||
|---|---|---|---|---|---|---|
|
|
B39162B4327P810 | QUALCOMM | SAW Filters | SAW Filter RF 1582.4MHz 2dB 50Ohm SMD 5 Pin QCS5P T/R Automotive AEC-Q200 | 买入 | |
|
|
TPS22942DCKR | Texas Instruments | Current Limit Switches | Current Limit SW 1-IN 1-OUT 1.62V to 5.5V 0.2A 5-Pin SC-70 T/R | 买入 | |
|
|
LDFPUR | STMicroelectronics | Linear Regulators | LDO Regulator Pos 0.8V to 12V 1A 6-Pin DFN EP T/R | 买入 | |
|
|
TESEO-LIV3F | STMicroelectronics | GPS Receivers | GPS Receiver 1575.42MHz 4.3V 18-Pin LLCC T/R | 买入 | |