EVAL-ADF4360-7EB1, Evaluation Board for ADF4360-7 Integrated PLL & VCO Frequency Synthesizer

使用 Analog Devices 的 ADF4360-7BCP 的参考设计

供应商

Analog Devices
  • 应用类别
    时钟和计时
  • 产品类别
    PLL时脉产生器

依据最终产品

  • CATV Applications
  • Test Equipment
  • Wireless Headset
  • Wireless LAN

说明

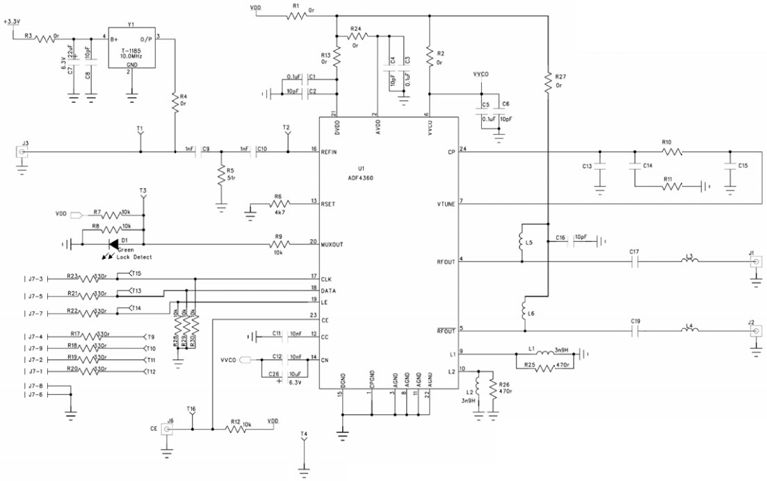
  • EVAL-ADF4360-7EB1, Evaluation Board is designed to allow the user to evaluate the performance of the ADF4360-7 Frequency Synthesizer consisting of integrated PLL & VCO. It contains the ADF4360-7BCP, a PC connector, plus SMA connectors for the RF outputs. Unpopulated SMA footprints are available for the power supplies, Chip enable (CE) and external reference input. It also contains the loop filter to complete the PLL. The evaluation board can be modified as necessary for the customers PLL requirements. A cable is included with the board to connect a PC parallel port to allow software programmability

主要特色

  • Output Frequency
    350 to 1800 MHz

请仔细阅读我们近期更改的隐私政策。当按下确认键时,您已了解并同意艾睿电子的隐私政策和用户协议。

本网站需使用cookies以改善用户您的体验并进一步改进我们的网站。此处阅读了解关于网站cookies的使用以及如何禁用cookies。网页cookies和追踪功能或許用于市场分析。当您按下同意按钮,您已经了解并同意在您的设备上接受cookies,并给予网站追踪权限。更多关于如何取消网站cookies及追踪的信息,请点击下方“阅读更多”。尽管同意启用cookies追踪与否取决用户意愿,取消网页cookies及追踪可能导致网站运作或显示异常,亦或导致相关推荐广告减少。

我们尊重您的隐私。请在此阅读我们的隐私政策。