EVAL-AD7768FMCZ, Evaluation Board for AD7768, 24-Bit, 8-Ch, Simultaneous Sampling, 256 kSPS, Sigma-Delta ADC with Power Scaling
使用 Analog Devices 的 AD7768BSTZ 的参考设计
Image
1 / 8
依据最终产品
- Audio Equipments
- Data Acquisition System
- Electrocardiogram (ECG)
- Electroencephalogram (EEG)
- Electromyography (EMG)
- Industrial Control
- Portable Instrumentation
- Radar and Sonar
- Vibration/Waveform Analysis
说明
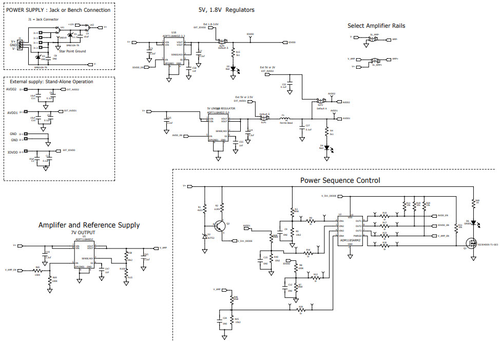
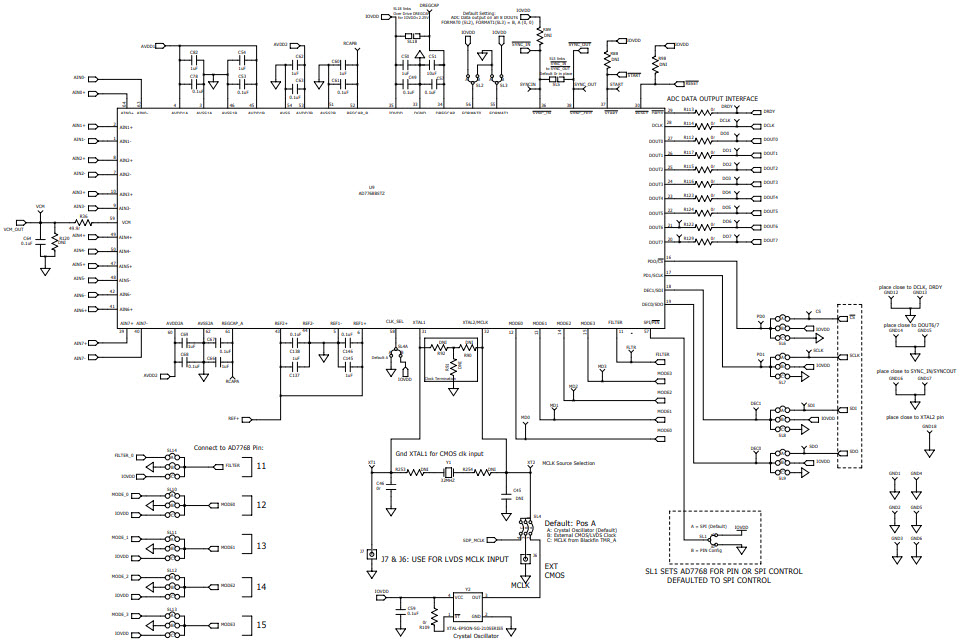
- EVAL-AD7768FMCZ, Evaluation Kit features the AD7768, 24-bit, 256 kSPS, analog-to-digital converter (ADC). A 7 to 9 V external bench top supply is regulated to 5V and 3.3V to supply the AD7768 and support components. The EVALAD7768FMCZ board connects to the USB port of the PC via a connection to the EVAL-SDP-CH1Z motherboard. The AD7768 evaluation software fully configures the AD7768 device register functionality and provides dc and ac time domain analysis in the form of waveform graphs, histograms, and associated noise analysis for ADC performance evaluation. The EVAL-AD7768FMCZ is an evaluation board that allows the user to evaluate the features of the ADC. The user PC software executable controls the AD7768 over a USB cable through the EVAL-SDP-CH1Z System Demonstration Platform (SDP)
主要特色
-
ADC Resolution24 Bit
-
ADC Sampling Rate256K SPS
-
Number of Channels8CH
Featured Parts (10)
| 零件编号 | 供应商 | 类别 | 说明 | |||
|---|---|---|---|---|---|---|
|
|
OP2177ARMZ | Analog Devices | Operational Amplifiers - Op Amps | Op Amp Dual Precision Amplifier ±15V 8-Pin MSOP Tube | 买入 | |
|
|
ADP7118ARDZ | Analog Devices | Linear Regulators | LDO Regulator Pos 1.2V to 19V 0.2A 8-Pin SOIC N EP Tube | 买入 | |
|
|
ADA4896-2ARMZ | Analog Devices | Operational Amplifiers - Op Amps | Op Amp Dual Low Power Amplifier R-R O/P ±5V/10V 8-Pin MSOP Tube | 买入 | |
|
|
ADA4841-1YRJZ-R7 | Analog Devices | Operational Amplifiers - Op Amps | Op Amp Single Low Noise Amplifier R-R O/P ±6V/12V 6-Pin SOT-23 T/R | 买入 | |
|
|
ADR444BRZ | Analog Devices | Voltage References | V-Ref Fixed 4.096V 10mA 8-Pin SOIC N Tube | 买入 | |
|
|
ADP7118ARDZ-3.3 | Analog Devices | Linear Regulators | LDO Regulator Pos 3.3V 0.2A 8-Pin SOIC N EP Tube | 买入 | |
|
|
ADM1185ARMZ-1 | Analog Devices | Supervisory Circuits | Processor Supervisor 4 Active High/Open Drain 10-Pin MSOP Tube | 买入 | |
|
|
ADP7118ARDZ-5.0 | Analog Devices | Linear Regulators | LDO Regulator Pos 5V 0.2A 8-Pin SOIC N EP Tube | 买入 | |
|
|
ADA4841-1YRJZ-R2 | Analog Devices | Operational Amplifiers - Op Amps | Op Amp Single Low Noise Amplifier R-R O/P ±6V/12V 6-Pin SOT-23 T/R | 买入 | |
|
|
AD7768BSTZ | Analog Devices | Analog to Digital Converters - ADCs | 8-Channel Octal ADC Delta-Sigma 256ksps 24-bit Serial 64-Pin LQFP Tray | 买入 | |