过滤器
| 说明 | 依据发布人 | 依据应用 | 依据最终产品 | |||
|---|---|---|---|---|---|---|
LX7180A_Typical Application |
Microchip Technology | Power Supplies | Notebook, Smart Phone, LCD TV, Netbook, Video Card, Hard Disk Drive (HDD), Servers & Workstations | |||
AN1145AN1145 - Application Circuit based on AP3429A 2A Step-Down DC-DC Converter |
Diodes Incorporated | Power Supplies | Power Supplies, Set-Top Box, Video Card, Network Equipment, Storage System, Telecom Equipments, Point-of-Load Applications | |||
AN1145AN1145 - Application Circuit based on AP3429 2A Step-Down DC-DC Converter |
Diodes Incorporated | Power Supplies | Power Supplies, Set-Top Box, Video Card, Network Equipment, Storage System, Telecom Equipments, Point-of-Load Applications | |||
AN1146AN1146 - Application Circuit based on AP3420 2A Step-Down DC-DC Converter |
Diodes Incorporated | Power Supplies | Power Supplies, Set-Top Box, Video Card, Network Equipment, Storage System, Telecom Equipments, Point-of-Load Applications | |||
EB-GS2985-QEB-GS2985-Q, Evaluation Board based on GS2985 Multi-Rate SDI Reclocker |
Semtech | Video | Audio, Digital Video Recorder, Video Card, Smart Cameras, Surround View System | |||
EB-GS2985-SEB-GS2985-S, Evaluation Board based on GS2985 3G Video Reclocker (RCLK) |
Semtech | Video | Audio, Digital Video Recorder, Video Card, Smart Cameras, Surround View System | |||
TVP5147EVM |
Texas Instruments | Video | LCD Monitor, LCD TV, Digital TV, DVD Recorder, Industrial Imaging, Video Card, Video Conferencing, Hybrid PVR | |||
MIC5166_Typical ApplicationTypical Application for MIC5166 3A High-Speed Low VIN DDR Terminator |
Microchip Technology | Power Supplies | Notebook, Servers, Desktop PC, Video Card, Data Communications | |||
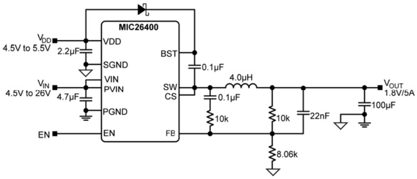
MIC26400_Typical ApplicationTypical Application for MIC26400 5A Hyper Speed Control Synchronous DC/DC Buck Regulator |
Microchip Technology | Power Supplies | Set-Top Box, Graphics Card, Video Card, Distributed Power System, Communications Infrastructure, Gateways & Routers, Scanners, Printers | |||
TVP5146EVMTVP5146EVM, Evaluation Module for TVP5146, High performance NTSC/PAL/SECAM 10-bit Video Decoder |
Texas Instruments | Video | LCD Monitor, LCD TV, Digital TV, DVD Recorder, Video Card, Video Conferencing, Hybrid PVR | |||
MIC4720_Typical ApplicationTypical Application for MIC4720: 3mm x 3mm 2.0MHz 2A Integrated Switch Buck Regulator |
Microchip Technology | Power Supplies | Set-Top Box, Point-of-sale Terminals, DVD Recorder, Video Card, Analog-to-Digital Converter, PC Peripherals, Point-of-Load Applications, Scanners, Printers, Broadband Communications | |||
MIC2207_Typical ApplicationTypical Application for MIC2207: 3mm x 3mm 2MHz 3A Buck Regulator |
Microchip Technology | Power Supplies | Set-Top Box, Video Card, Telecom & Networking Equipments, Point-of-Load Conversions, Storage Equipments, DDR Power Supply | |||
LX7169_Typical Application |
Microchip Technology | Power Supplies | Notebook, Set-Top Box, LCD TV, Netbook, Video Card, Network Router, PC Peripherals, Hard Disk Drive (HDD), Battery-Powered Devices | |||
LX7176A_Typical Application |
Microchip Technology | Power Supplies | Notebook, Smart Phone, LCD TV, Netbook, Video Card, Servers & Workstations | |||
LX7167_Typical ApplicationTypical Application for LX7167 3MHz, 2.4A Step Down Converter |
Microchip Technology | Power Supplies | Notebook, Smart Phone, Set-Top Box, LCD TV, Netbook, Video Card, Network Router, PC Peripherals, Hard Disk Drive (HDD) | |||
LX7175 SE EVALUATION BOARDLX7175 SE EVALUATION BOARD, Evaluation Board based on LX7175 3 Amp Step Down Converter |
Microchip Technology | Power Supplies | Notebook, Set-Top Box, LCD TV, Netbook, PoE Power Supply, HDD/DVD Recorder, Video Card, Network Router, PC Peripherals, Battery Powered Systems | |||
MIC2111_Typical ApplicationTypical Application for MIC2111: High-performance, Multi-Mode, Step-Down Controller |
Microchip Technology | Power Supplies | Servers, Graphics Card, Telecom Infrastructure, Video Card, Ethernet Routers & Switches, Scanners, Printers, Workstations | |||
MIC2164C_Typical ApplicationTypical Application for MIC2164C: 300kHz PWM Buck Controller |
Microchip Technology | Power Supplies | Set-Top Box, Graphics Card, Desktop Computer/Server, Video Card, Telecommunication System, Gateways & Routers, Scanners, Printers | |||
254 |
Adafruit Industries | Data Storage | Graphics Card, Flash Card, Sound Card, Video Card, Daughter Cards | |||