过滤器
| 说明 | 依据发布人 | 依据应用 | 依据最终产品 | |||
|---|---|---|---|---|---|---|
MAX4003EVKIT+MAX4003EVKIT+, Evaluation Kit for MAX4003 2.7 to 5.5V Analog Amplification for Wireless |
Analog Devices | Amplifiers and Comparators | Cellular Phone, Wireless, Power Management | |||
DN335 |
Analog Devices | Wireless Communication | Cellular Phone, Wireless LAN, Cordless Phone, Satellite Radio, Broadband Access, Telecom Infrastructure, RFID Reader | |||
AN1800 |
Analog Devices | Amplifiers and Comparators | Cellular Phone, Cordless Phone | |||
AN1199 |
Analog Devices | Power Supplies | Cellular Phone, Personal Digital Assistant, Battery Management, Portable Medical Instrumentation, LCD Panel | |||
AN1875 |
Analog Devices | Power Supplies | Cellular Phone, Personal Digital Assistant, Battery Management, Portable Medical Instrumentation, LCD Panel | |||
AN3441 |
Analog Devices | Lighting | Cellular Phone, Personal Digital Assistant, Smart Phone, Digital Camera, LED Lighting, LCD Backlighting, Digital Camcorder, Flash Camera | |||
AD9467-200EBZAD9467-200EBZ, Evaluating the AD9467 of 16 Bit 200 MSPS ADC Evaluation Kit |
Analog Devices | Data Conversion | Cellular Phone, Instrumentation and Measurement, Wireless, Radar System, Infrared Imaging, Active Antenna | |||
LTC4410-Mar03 |
Analog Devices | Battery Management | Cellular Phone, Digital Camera, MP3 Player, Desktop PC | |||
AN4501 |
Analog Devices | Amplifiers and Comparators | Cellular Phone, Notebook, Laptop, Automotive and Transportation, Power Management, Battery Charger, Li-Ion Battery Pack, Fuel Gauge | |||
AN3646 |
Analog Devices | Power Supplies | Cellular Phone, MP3 Player, Audio Amplifier, Lighting Dimmer | |||
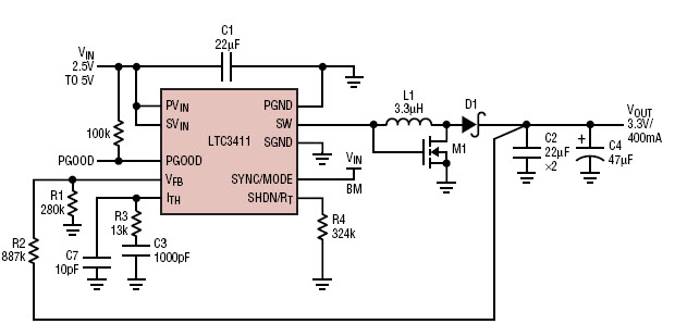
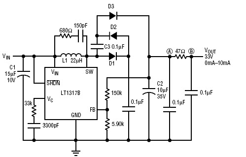
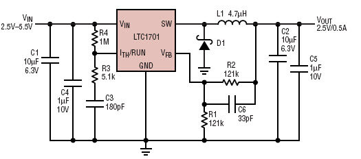
LTC1700-0201-mag |
Analog Devices | Power Supplies | Cellular Phone, Communications and Telecom, Wireless Modem | |||
LT1610-0598-mag |
Analog Devices | Power Supplies | Cellular Phone, Portable Computers, Pager | |||
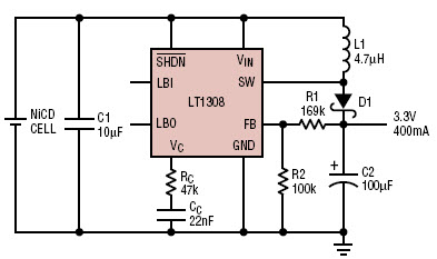
DN105LTC1265-5 Demo Board, High Efficiency 5V/1A Step-Down Converter |
Analog Devices | Power Supplies | Cellular Phone, Portable, Distributed Control System, Buck Converter | |||
LTC1700-0201-mag |
Analog Devices | Power Supplies | Cellular Phone, Communications and Telecom, Wireless Modem | |||
MAX8627EVKITMAX8627EVKIT, Evaluation Kit for MAX8627 5V DC to DC Single Output Power Supply for Portable |
Analog Devices | Power Supplies | Cellular Phone, Portable, Personal Digital Assistant, MP3 Player, Processor Power Management, Motor Control | |||
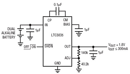
DC454ALTC1733EMSE Demo Board, Linear Battery Charger for One Li-Ion Cell, 1.25A Charge Current, Vin = 5V |
Analog Devices | Battery Management | Cellular Phone, Portable Computers, Docking Station, Digital Still Camera (DSC) | |||
AN1071-3 to -10V, 3 to 10V DC to DC Multi-Output Power Supply for Cellular Phone |
Analog Devices | Power Supplies | Cellular Phone, Smart Phone, Data Acquisition System, IP Phone, LCD Panel | |||
DN386FLTC4412, Automatic Power Switching Between a Battery and a Wall Adapter |
Analog Devices | Battery Management | Cellular Phone, Personal Digital Assistant, MP3 Player, Computers and Peripherals, Video and Imaging, UPS Power Supply, Emergency LED lighting, Digital Still Camera (DSC) | |||
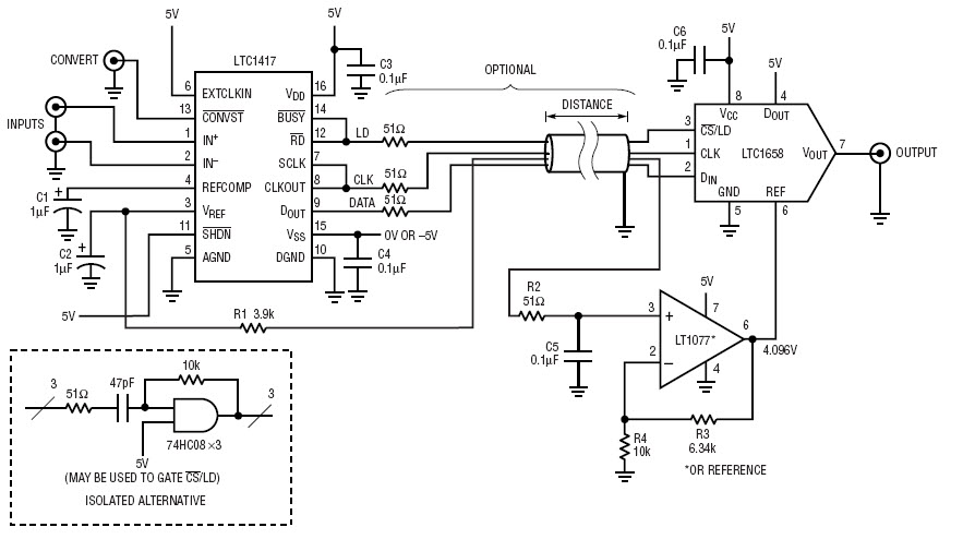
LTC1658_Typical ApplicationTypical Application for LTC1658 - 14-Bit Rail-to-Rail Micro-power DAC |
Analog Devices | Data Conversion | Cellular Phone, Automatic Test Equipment, Digital Calibration, Process Control | |||
LTC1734-0201-magLTC1734, Simple, low cost charger programmed for 300mA output current |
Analog Devices | Battery Management | Cellular Phone, Digital Camera, Desktop PC | |||