DN06074/D, 65W Off-Line Adapter Design Note

使用 onsemi 的 NCP1236BD65R2G 的参考设计

供应商

onsemi
  • 应用类别
    电源
  • 产品类别
    交流到直流单输出电源

说明

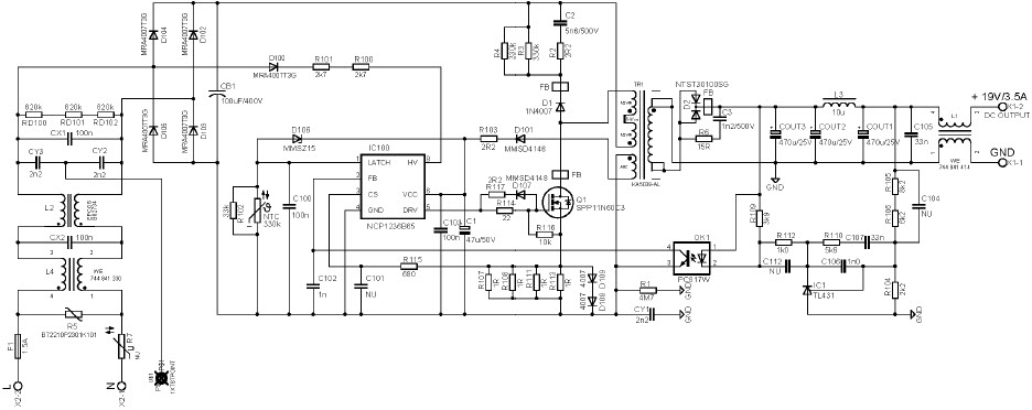
  • DN06074/D, 65W Off-Line Adapter Design Note operates in both CCM (continuous conduction mode) and DCM (discontinuous conduction mode), allowing it to accept a wide universal input voltage range. The CCM operation provides desired full load performance with good efficiency and low ripple of primary current. The DCM operation permits an increase of efficiency under the light load conditions, by decreasing the switching losses. The device switches at 65 kHz which represents a good trade-off between switching losses and magnetics size. For meeting the design requirements, the NCP1236 fixed frequency controller was selected. The design of this notebook adapter is focused to obtain the maximum efficiency and lowest no load input power. The adapter consists of several important sections

主要特色

  • Conversion Type
    AC to DC
  • Input Voltage
    85 to 265 (AC) V
  • Output Voltage
    19 V
  • Output Current
    3.42 A
  • Output Power
    65 W
  • Efficiency
    87 %
  • Topology
    Flyback- CCM

请仔细阅读我们近期更改的隐私政策。当按下确认键时,您已了解并同意艾睿电子的隐私政策和用户协议。

本网站需使用cookies以改善用户您的体验并进一步改进我们的网站。此处阅读了解关于网站cookies的使用以及如何禁用cookies。网页cookies和追踪功能或許用于市场分析。当您按下同意按钮,您已经了解并同意在您的设备上接受cookies,并给予网站追踪权限。更多关于如何取消网站cookies及追踪的信息,请点击下方“阅读更多”。尽管同意启用cookies追踪与否取决用户意愿,取消网页cookies及追踪可能导致网站运作或显示异常,亦或导致相关推荐广告减少。

我们尊重您的隐私。请在此阅读我们的隐私政策。