DK-CYCII-2C20NES, Cyclone II FPGA Starter Development Board
使用 Intel 的 EP2C20 的参考设计
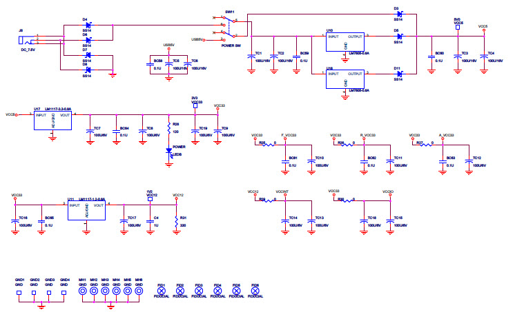
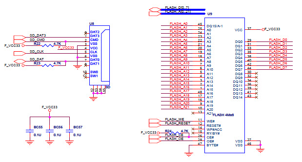
Image
1 / 21
相关文件
依据最终产品
- MP3 Player/Recorder
- Personal Digital Assistant
- Smart Phone
- Voice Recorder
说明
- DK-CYCII-2C20NES, Cyclone II FPGA Starter Development Board provides integrated features that enable users to develop and test designs that range from simple circuits to various multimedia projects, all without the need to implement complex application programming interfaces (APIs), host control software or SRAM/SDRAM/flash memory controllers
主要特色
-
Embedded System TypeFPGA
-
Family NameCyclone II
Featured Parts (122)
| 零件编号 | 供应商 | 类别 | 说明 | |||
|---|---|---|---|---|---|---|
|
|
LM7805CT/NOPB | Texas Instruments | Linear Regulators | Standard Regulator Pos 5V 1.5A 3-Pin(3+Tab) TO-220 Tube | 买入 | |
|
|
LM7805MP/NOPB | Texas Instruments | Linear Regulators | Standard Regulator Pos 5V 1.5A 4-Pin(3+Tab) SOT-223 T/R | 买入 | |
|
|
LM7805S/NOPB | Texas Instruments | Linear Regulators | Standard Regulator Pos 5V 1.5A 4-Pin(3+Tab) DDPAK Tube | 买入 | |
|
|
LM7805SX/NOPB | Texas Instruments | Linear Regulators | Standard Regulator Pos 5V 1.5A 4-Pin(3+Tab) DDPAK T/R | 买入 | |
|
|
MAX232ESE+T | Analog Devices | Bus Line Transceivers | Dual Transmitter/Receiver RS-232 16-Pin SOIC N T/R | 买入 | |
|
|
MAX232EWE+T | Analog Devices | Bus Line Transceivers | Dual Transmitter/Receiver RS-232 16-Pin SOIC W T/R | 买入 | |
|
|
MAX232ECSE+ | Analog Devices | Bus Line Transceivers | Dual Transmitter/Receiver RS-232 16-Pin SOIC N Tube | 买入 | |
|
|
MAX232EEWE+T | Analog Devices | Bus Line Transceivers | Dual Transmitter/Receiver RS-232 16-Pin SOIC W T/R | 买入 | |
|
|
MAX232CSE+T | Analog Devices | Bus Line Transceivers | Dual Transmitter/Receiver RS-232 16-Pin SOIC N T/R | 买入 | |
|
|
MAX232CWE+ | Analog Devices | Bus Line Transceivers | Dual Transmitter/Receiver RS-232 16-Pin SOIC W Tube | 买入 | |
|
|
MAX232IDWR | Texas Instruments | Bus Line Transceivers | Dual Transmitter/Receiver RS-232 16-Pin SOIC T/R | 买入 | |
|
|
93LC46B-I/WF15K | Microchip Technology | EEPROM | EEPROM Serial-Microwire 1K-bit 64 x 16 3.3V/5V Wafer WFRAME | 买入 | |