DC2222A-C, Demo Board based on LTC2512-24, 24-Bit Over-Sampling ADC with Configurable Digital Filter
使用 Analog Devices 的 LTC2512IDKD-24#PBF 的参考设计
Image
1 / 4
依据最终产品
- Industrial Applications
- Remote System
- System Monitoring and Control
说明
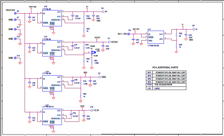
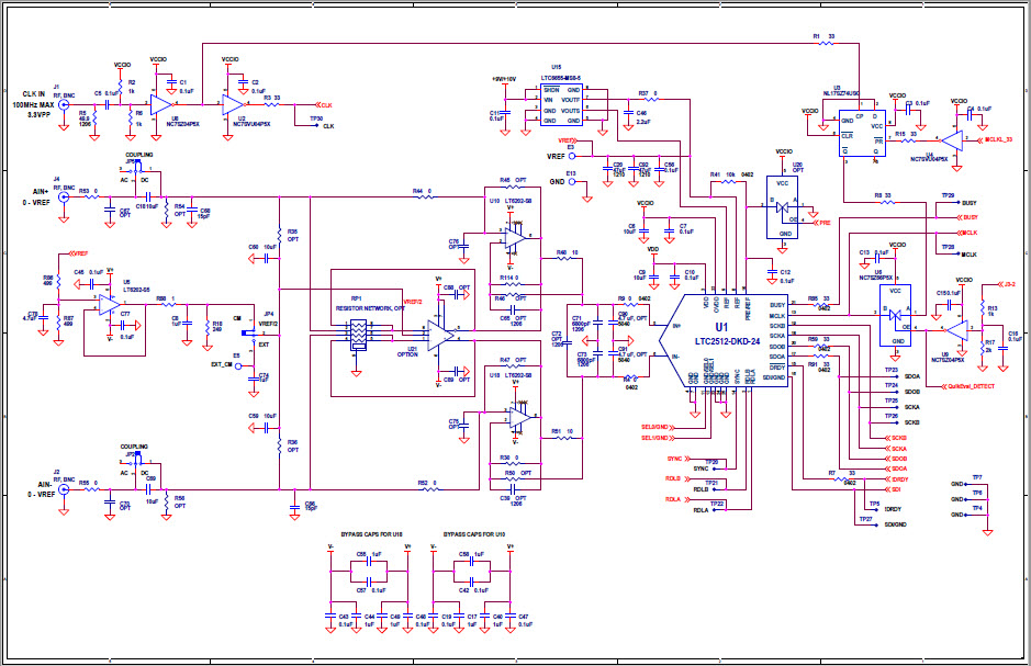
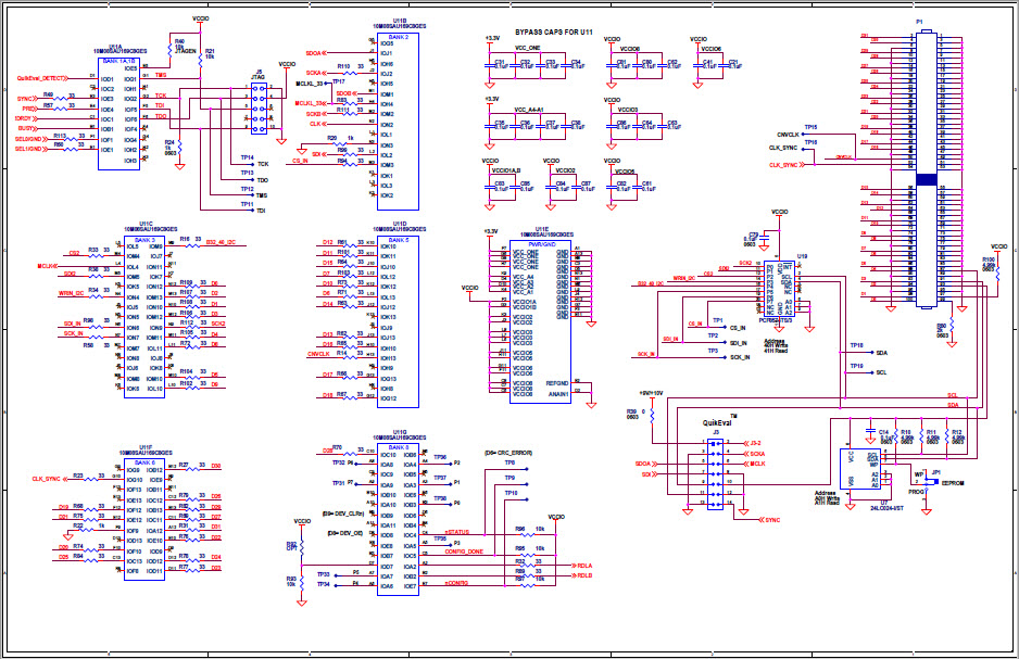
- DC2222A-C, Demonstration circuit features the LTC2512-24 ADC. The LTC2512-24 is a low power, low noise, high speed, 24-bit SAR ADC with an integrated configurable digital averaging filter that operate from a single 2.5V supply. The following text refers to the LTC2508-32 but applies to both parts, the only difference being sample rate and number of bits. The DC2222A demonstrates the DC and AC performance of the LTC2508-32 in conjunction with the DC590 or DC2026 QuikEval and DC890 PScope data collection boards. Use the DC590 or DC2026 to demonstrate DC performance such as peak-to-peak noise and DC linearity
主要特色
-
ADC Resolution24 Bit
-
ADC Sampling Rate1.5M SPS
Featured Parts (10)
| 零件编号 | 供应商 | 类别 | 说明 | |||
|---|---|---|---|---|---|---|
|
|
NL17SZ74USG | onsemi | Flip Flops | Flip Flop D-Type Pos-Edge 1-Element 8-Pin US T/R | 买入 | |
|
|
NC7SZ04P5X | onsemi | Inverters and Schmitt Triggers | Inverter 1-Element CMOS 5-Pin SC-88A T/R | 买入 | |
|
|
LT6202IS8#PBF | Analog Devices | Operational Amplifiers - Op Amps | Op Amp Single Low Noise Amplifier R-R I/O ±6.3V/12.6V 8-Pin SOIC N Tube | 买入 | |
|
|
LT6202CS5#PBF | Analog Devices | Operational Amplifiers - Op Amps | Op Amp Single Low Noise Amplifier R-R I/O ±6.3V/12.6V 5-Pin TSOT-23 T/R | 买入 | |
|
|
LT1763CS8-3.3#PBF | Analog Devices | Linear Regulators | LDO Regulator Pos 3.3V 0.5A 8-Pin SOIC N Tube | 买入 | |
|
|
LT1964ES5-SD#PBF | Analog Devices | Linear Regulators | LDO Regulator Neg -1.22V to -20V 0.2A 5-Pin TSOT-23 T/R | 买入 | |
|
|
LT1763CS8#PBF | Automotive LDO Linear Regulator | Analog Devices | Linear Regulators | LDO Regulator Pos 1.22V to 20V 0.5A 8-Pin SOIC N Tube | 买入 | |
|
|
24LC024-I/ST | Microchip Technology | EEPROM | EEPROM Serial-I2C 2K-bit 256 x 8 3.3V/5V 8-Pin TSSOP Tube | 买入 | |
|
|
LTC6655BHMS8-5#PBF | Analog Devices | Voltage References | V-Ref Precision 5V 5mA 8-Pin MSOP Tube | 买入 | |
|
|
LTC2512IDKD-24#PBF | Analog Devices | Analog to Digital Converters - ADCs | 1-Channel Single ADC SAR 1.6Msps 24-bit Serial 24-Pin DFN EP Tube | 买入 | |