DC2142A, Demonstration Board using LTC3875EUJ High Efficiency, Single-Output Synchronous Buck Converter with Very Low DCR Inductor
使用 Analog Devices 的 LTC3875EUJ#PBF 的参考设计
Image
1 / 5
相关文件
依据最终产品
- Backplane Distributed Power
- Instrumentation and Measurement
- Servers
- Telecom Infrastructure
说明
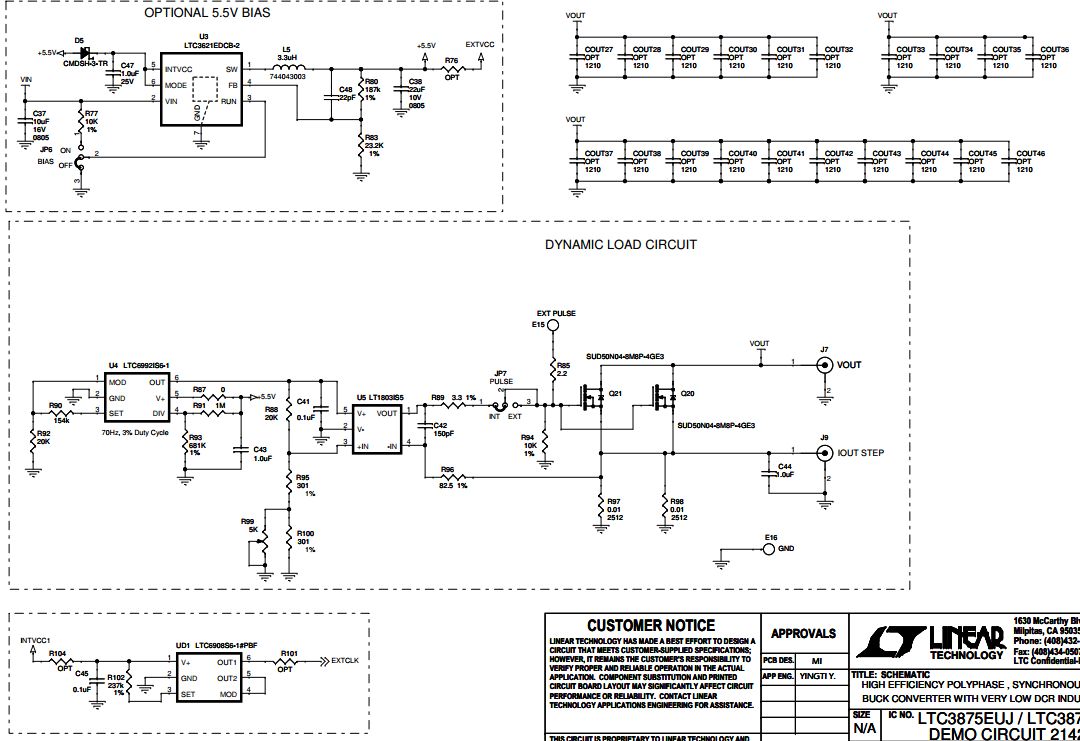
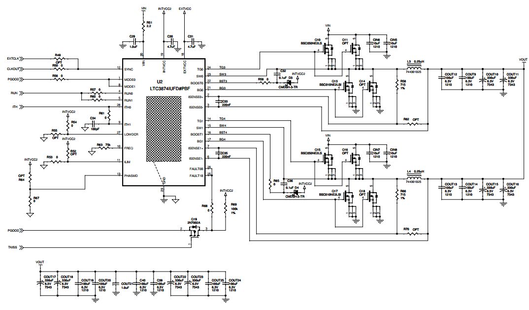
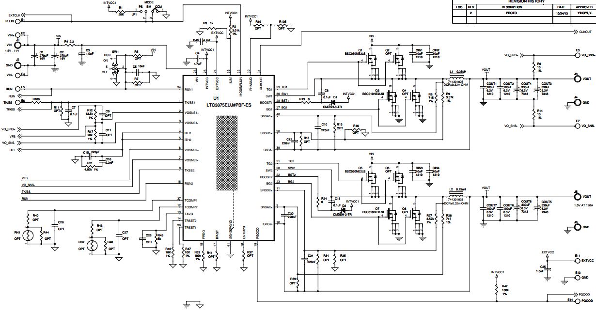
- DC2142A, Demonstration Board using LTC3875EUJ High Efficiency, Single-Output Synchronous Buck Converter with Very Low DCR Inductor with a 4.5V to 14V input range. It can supply 120A maximum load current at a 1.0V output. The LTC3875 is a feature-rich dual phase synchronous buck controller with very low DCR current sensing capability, on-chip drivers and remote output voltage sensing. The LTC3874 is a compact dual phase synchronous buck phase extender with very low DCR current sensing capability, on-chip drivers and immediate response to master IC's fault
主要特色
-
Conversion TypeDC to DC
-
Input Voltage4.5 to 14 V
-
Output Voltage1 V
-
Output Current120 A
-
Efficiency87.4 %
-
TopologyBuck
Featured Parts (12)
| 零件编号 | 供应商 | 类别 | 说明 | |||
|---|---|---|---|---|---|---|
|
|
LTC6908CS6-1#PBF | Analog Devices | Silicon Oscillators | Spread Spectrum Silicon Oscillator - 0.05MHz to 10MHz CMOS 6-Pin TSOT-23 | 买入 | |
|
|
LTC3621EDCB-2#PBF | Analog Devices | DC to DC Converter and Switching Regulator Chip | Conv DC-DC 2.7V to 17V Synchronous Step Down Single-Out 0.6V to 17V 1A 6-Pin DFN EP T/R | 买入 | |
|
|
LTC6992IS6-1#TRMPBF | Analog Devices | Silicon Oscillators | Silicon Oscillator - 0.00000381MHz to 1MHz CMOS 6-Pin TSOT-23 T/R | 买入 | |
|
|
LT1803IS5#TRPBF | Analog Devices | Operational Amplifiers - Op Amps | Op Amp Single High Speed Amplifier R-R I/O ±6.3V/12.6V 5-Pin TSOT-23 T/R | 买入 | |
|
|
LTC6992IS6-1#PBF | Analog Devices | Silicon Oscillators | Silicon Oscillator - 0.00000381MHz to 1MHz CMOS 6-Pin TSOT-23 T/R | 买入 | |
|
|
LT1803IS5#TRMPBF | Analog Devices | Operational Amplifiers - Op Amps | Op Amp Single High Speed Amplifier R-R I/O ±6.3V/12.6V 5-Pin TSOT-23 T/R | 买入 | |
|
|
LT1803IS5#TRM | Analog Devices | Operational Amplifiers - Op Amps | Op Amp Single High Speed Amplifier R-R I/O ±6.3V/12.6V 5-Pin TSOT-23 T/R | 买入 | |
|
|
LT1803IS5 | Analog Devices | Operational Amplifiers - Op Amps | Op Amp Single High Speed Amplifier R-R I/O ±6.3V/12.6V 5-Pin TSOT-23 | 买入 | |
|
|
LTC3874IUFD#PBF | Analog Devices | DC to DC Controllers | DC/DC Cntrlr Single-OUT Step Down 28-Pin QFN EP Tube | 买入 | |
|
|
LTC6992IS6-1#TRPBF | Analog Devices | Silicon Oscillators | Silicon Oscillator - 0.00000381MHz to 1MHz CMOS 6-Pin TSOT-23 T/R | 买入 | |
|
|
LT1803IS5#PBF | Analog Devices | Operational Amplifiers - Op Amps | Op Amp Single High Speed Amplifier R-R I/O ±6.3V/12.6V 5-Pin TSOT-23 T/R | 买入 | |
|
|
LTC3875EUJ#PBF | Analog Devices | Power Supply Controllers and Monitors | Controller 4.5V to 38V 40-Pin QFN EP Tube | 买入 | |