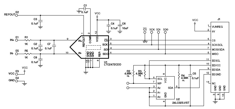
DC1629A, Demo Board for LTC2472 Selectable 250sps/1ksps, 16-Bit Delta Sigma ADCs with 10ppm/degree Celsius Max Precision Reference
使用 Analog Devices 的 LTC2472CDD 的参考设计
Image
1 / 1
相关文件
依据最终产品
- Data Acquisition System
- Industrial Control
- Instrumentation and Measurement
- Outdoor Temperature Sensor
说明
- DC1629A, Demo Board for LTC2472 Selectable 250sps/1ksps, 16-Bit Delta Sigma ADCs with 10ppm/degree Celsius Max Precision Reference. The Demonstration circuit features the LTC2472, a 16-bit high performance DS analog-to-digital converter with an SPI interface. The input is differential with a range of VREF
主要特色
-
ADC Resolution16 Bit
-
ADC Sampling Rate1K SPS
Featured Parts (3)
| 零件编号 | 供应商 | 类别 | 说明 | |||
|---|---|---|---|---|---|---|
|
|
24LC025-I/ST | Microchip Technology | EEPROM | EEPROM Serial-I2C 2K-bit 256 x 8 3.3V/5V 8-Pin TSSOP Tube | 买入 | |
|
|
LTC2472CDD#PBF | Analog Devices | Analog to Digital Converters - ADCs | 1-Channel Dual ADC Delta-Sigma 833sps 16-bit Serial 12-Pin DFN EP Tube | 买入 | |
|
|
LTC2472CDD#TRPBF | Analog Devices | Analog to Digital Converters - ADCs | 1-Channel Dual ADC Delta-Sigma 833sps 16-bit Serial 12-Pin DFN EP T/R | 买入 | |