bq78z100EVM, Evaluation Module for bq78z100 1s-2s Li-ion Battery Pack Manager
使用 Texas Instruments 的 BQ78Z100DRZ 的参考设计
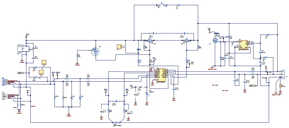
Image
1 / 2
依据最终产品
- Health System
- Portable
- Wearable Electronics
说明
- bq78z100EVM, Evaluation Module (EVM) is a complete evaluation system for the bq78z100 or bq294502 battery management system. The EVM includes one bq78z100 and bq294502 circuit module and a link to Windows based PC software. The circuit module includes one bq78z100 IC, one bq294502 IC and all other on-board components necessary to monitor and predict capacity, perform cell balancing, monitor critical parameters, protect the cells from overcharge, over-discharge, short-circuit and over-current in 1 or 2-series cell Li-ion or Li-polymer battery packs. The circuit module connects directly across the cells in a battery
主要特色
-
Battery TypeLithium-Ion
-
Input Voltage3 to 25 V
-
Number of Battery Cells1|2
Featured Parts (3)
| 零件编号 | 供应商 | 类别 | 说明 | |||
|---|---|---|---|---|---|---|
|
|
BQ294502DRVR | Texas Instruments | Battery Management ICs | Battery Protection Li-Ion -0.3V to 30V 6-Pin WSON EP T/R | 买入 | |
|
|
BQ78Z100DRZT | Texas Instruments | Battery Management ICs | Fuel Gauge Li-Ion/Li-Pol 26V 12-Pin VSON EP T/R | 买入 | |
|
|
BQ78Z100DRZR | Texas Instruments | Battery Management ICs | Fuel Gauge Li-Ion/Li-Pol 26V 12-Pin VSON EP T/R | 买入 | |