过滤器
| 说明 | 依据发布人 | 依据应用 | 依据最终产品 | |||
|---|---|---|---|---|---|---|
LTC4110-Markgurries |
Analog Devices | Battery Management | Portable, Notebook, Laptop | |||
DC208A-BDC208A-B, Demo Board for LTC1559 Backup Battery Controller with Fixed Output |
Analog Devices | Battery Management | Portable, Personal Digital Assistant, Notebook, Laptop | |||
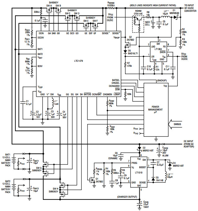
LTC1479_Typical ApplicationTypical Application Circuit for LTC1479IG Dual Li-Ion Battery Power Management System |
Analog Devices | Battery Management | Notebook, Industrial Control, Medical Equipments, Portable Instrumentation, Handheld Electronics | |||
LTC1479_Typical ApplicationTypical Application Circuit for LTC1479CG Dual Li-Ion Battery Power Management System |
Analog Devices | Battery Management | Notebook, Industrial Control, Medical Equipments, Portable Instrumentation, Handheld Electronics | |||
LTC1479_Typical ApplicationTypical Application Circuit for LTC1479IG 1A Dual NiMH Battery Power Management System |
Analog Devices | Battery Management | Notebook, Industrial Control, Medical Equipments, Portable Instrumentation, Handheld Electronics | |||
LTC1479_Typical ApplicationTypical Application Circuit for LTC1479CG 1A Dual NiMH Battery Power Management System |
Analog Devices | Battery Management | Notebook, Industrial Control, Medical Equipments, Portable Instrumentation, Handheld Electronics | |||
LTC4110_Typical ApplicationTypical Application for LTC4110 - Battery Backup System Manager |
Analog Devices | Battery Management | Medical Equipments, Battery Powered Systems, High-Reliability Applications, Memory Cards | |||
DC1259A |
Analog Devices | Battery Management | Servers, Medical and Healthcare | |||
AN3864 |
Analog Devices | Battery Management | Processor Power Management, Data Storage Devices | |||
AN4297 |
Analog Devices | Battery Management | Portable | |||
LTC1479_Typical ApplicationTypical Application Circuit for LTC1479IG 3A Dual Li-Ion Battery Power Management System |
Analog Devices | Battery Management | Notebook, Industrial Control, Medical Equipments, Portable Instrumentation, Handheld Electronics | |||
LTC1479_Typical ApplicationTypical Application Circuit for LTC1479CG 3A Dual Li-Ion Battery Power Management System |
Analog Devices | Battery Management | Notebook, Industrial Control, Medical Equipments, Portable Instrumentation, Handheld Electronics | |||
MAX14921EVKIT#MAX14921EVKIT#, Evaluation Kit for the MAX14921 High-Accuracy 16-Cell Measurement AFEs |
Analog Devices | Battery Management | Energy Storage, Battery Backup, e-Transportation Energy Packs | |||
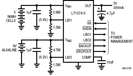
DN170 |
Analog Devices | Battery Management | Portable | |||
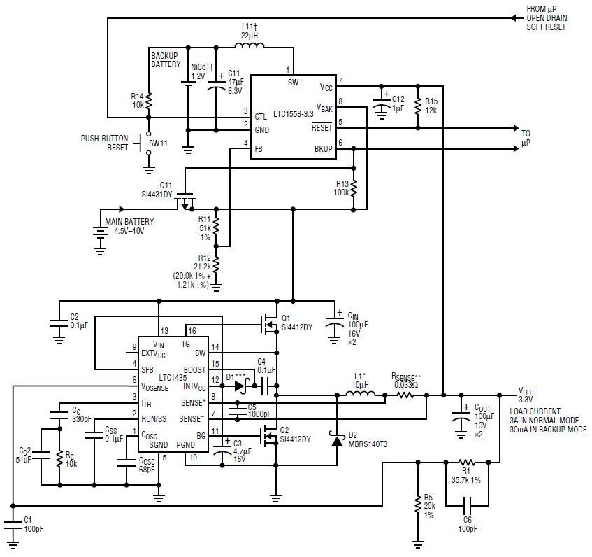
LTC1558-3.3-0298-mag |
Analog Devices | Battery Management | Portable, Personal Digital Assistant, Notebook, Laptop | |||
AN-D9 |
Microchip Technology | Battery Management | Portable | |||
AN-D095.5 to 6.5V, 5-Cell Nickel-Cadmium Battery Backup for Industrial |
Microchip Technology | Battery Management | Industrial, Battery Management, Wired Networking, Central Office Switch, Photovoltaic Inverter | |||
TIDA-00394 |
Texas Instruments | Battery Management | Power Management | |||
TIDM-BATTERYLESSNFCKEYBOARDTIDM-BATTERYLESSNFCKEYBOARD, Battery-less Near Field Communication (NFC) Keyboard |
Texas Instruments | Battery Management | Battery Management, Computers and Peripherals | |||