AN10513: Brushed DC Motor Control Application Circuit Using LPC2101 MCU
使用 NXP Semiconductors 的 LPC2101 的参考设计
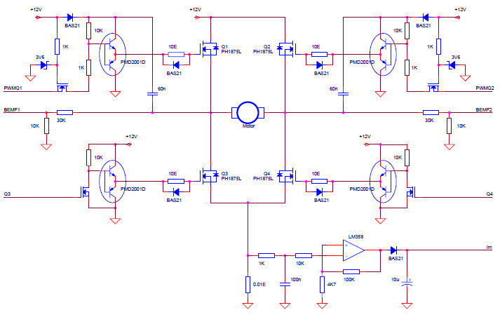
Image
1 / 2
依据最终产品
- Computer Numeric Control
- Factory Automation
- Printers
- Servo Motor
说明
- Brushed DC Motor Control Circuit using the LPC2101 is a low cost ARM7 based LPC2101 microcontroller for bidirectional brushed DC motor control. The LPC2101 or one of its LPC2000 family members, offer users high-speed 32-bit CPU performance to handle other application tasks as well, making it ideal for one-chip system solutions
主要特色
-
Motor TypeDC Motor
Featured Parts (37)
| 零件编号 | 供应商 | 类别 | 说明 | |||
|---|---|---|---|---|---|---|
|
|
MAX3232CAE+T | Analog Devices | Bus Line Transceivers | Dual Transmitter/Receiver RS-232 16-Pin SSOP T/R | 买入 | |
|
|
MAX3232CAE+ | Analog Devices | Bus Line Transceivers | Dual Transmitter/Receiver RS-232 16-Pin SSOP Tube | 买入 | |
|
|
MAX3232CWE+T | Analog Devices | Bus Line Transceivers | Dual Transmitter/Receiver RS-232 16-Pin SOIC W T/R | 买入 | |
|
|
MAX3232CPE+ | Analog Devices | Bus Line Transceivers | Dual Transmitter/Receiver RS-232 16-Pin PDIP N Tube | 买入 | |
|
|
MAX3232EPE+ | Analog Devices | Bus Line Transceivers | Dual Transmitter/Receiver RS-232 16-Pin PDIP N Tube | 买入 | |
|
|
MAX3232CAE+ | Analog Devices | Bus Line Transceivers | Dual Transmitter/Receiver RS-232 16-Pin SSOP Tube | 买入 | |
|
|
MAX3232EWE+T | Analog Devices | Bus Line Transceivers | Dual Transmitter/Receiver RS-232 16-Pin SOIC W T/R | 买入 | |
|
|
MAX3232CSE+T | Analog Devices | Bus Line Transceivers | Dual Transmitter/Receiver RS-232 16-Pin SOIC N T/R | 买入 | |
|
|
MAX3232ESE+T | Analog Devices | Bus Line Transceivers | Dual Transmitter/Receiver RS-232 16-Pin SOIC N T/R | 买入 | |
|
|
MAX3232EUE+T | Analog Devices | Bus Line Transceivers | Dual Transmitter/Receiver RS-232 16-Pin TSSOP T/R | 买入 | |
|
|
LD1117S33CTR Low Drop Out 3.3V linear regulator in a SOT-223 SMD Package | STMicroelectronics | Linear Regulators | LDO Regulator Pos 3.3V 1.3A 4-Pin(3+Tab) SOT-223 T/R | 买入 | |
|
|
LD1117S18TR | STMicroelectronics | Linear Regulators | LDO Regulator Pos 1.8V 1.3A 4-Pin(3+Tab) SOT-223 T/R | 买入 | |