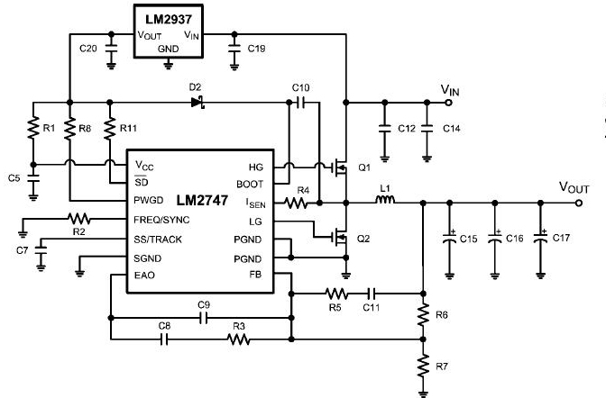
AN-1603, 1.2V DC to DC Single Output Power Supply
使用 Texas Instruments 的 LM2747 的参考设计
Image
1 / 1
依据最终产品
- Power Supplies
说明
- AN-1603, 1.2V DC to DC Single Output Power Supply. High Speed Synchronous Buck Regulator Controller
主要特色
-
Conversion TypeDC to DC
-
Input Voltage12 V
-
Output Voltage1.2 V
-
Output Current9 A
-
Efficiency80 %
-
TopologyBuck Boost
Featured Parts (6)
| 零件编号 | 供应商 | 类别 | 说明 | |||
|---|---|---|---|---|---|---|
|
|
LM2937IMP-5.0/NOPB | Texas Instruments | Linear Regulators | LDO Regulator Pos 5V 0.5A Automotive 4-Pin(3+Tab) SOT-223 T/R | 买入 | |
|
|
LM2937IMP-5.0/NOPB | Texas Instruments | Linear Regulators | LDO Regulator Pos 5V 0.5A Automotive 4-Pin(3+Tab) SOT-223 T/R | 买入 | |
|
|
LM2747MTCX/NOPB | Texas Instruments | DC to DC Controllers | DC/DC Cntrlr Single-OUT Step Down 1000kHz 14-Pin TSSOP T/R | 买入 | |
|
|
LM2747MTC/NOPB | Texas Instruments | DC to DC Controllers | DC/DC Cntrlr Single-OUT Step Down 1000kHz 14-Pin TSSOP Tube | 买入 | |
|
|
LM2747MTC/NOPB | Texas Instruments | DC to DC Controllers | DC/DC Cntrlr Single-OUT Step Down 1000kHz 14-Pin TSSOP Tube | 买入 | |
|
|
LM2747MTCX/NOPB | Texas Instruments | DC to DC Controllers | DC/DC Cntrlr Single-OUT Step Down 1000kHz 14-Pin TSSOP T/R | 买入 | |