ADC083000RB/NOPB, Evaluation Board for ADC083000 Single low power, ultra high speed CMOS A/D Converter
使用 Texas Instruments 的 ADC083000CIYB 的参考设计
Image
1 / 8
相关文件
依据最终产品
- Communications and Telecom
- Oscilloscope
- Set-Top Box
- Test Equipment
说明
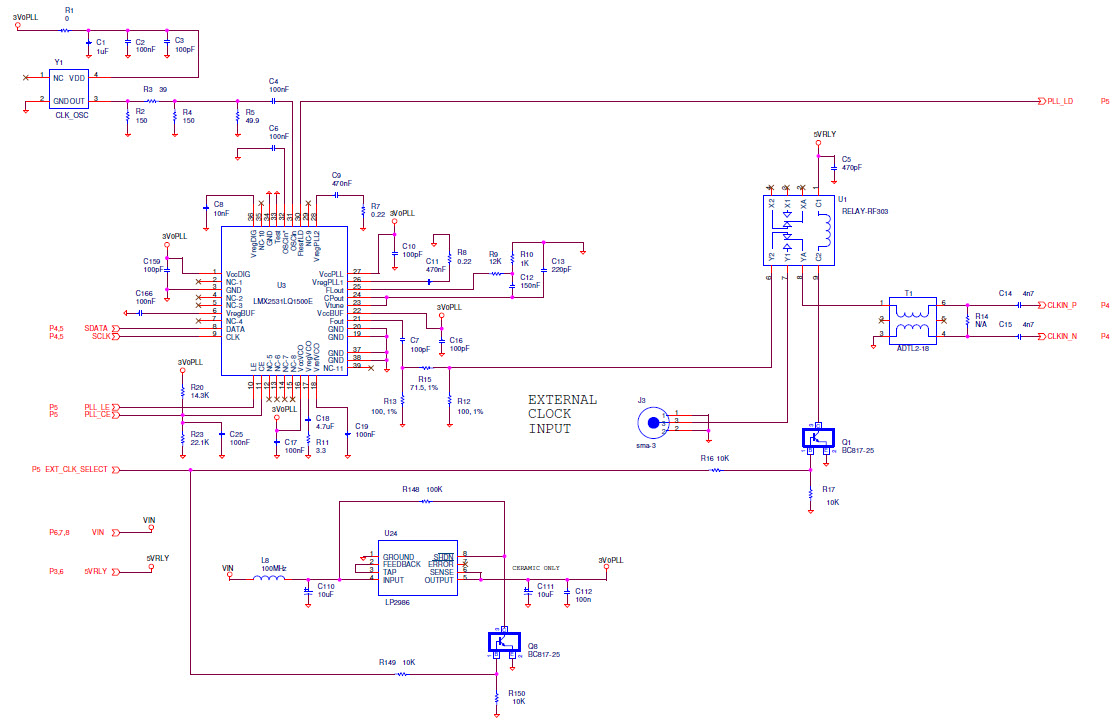
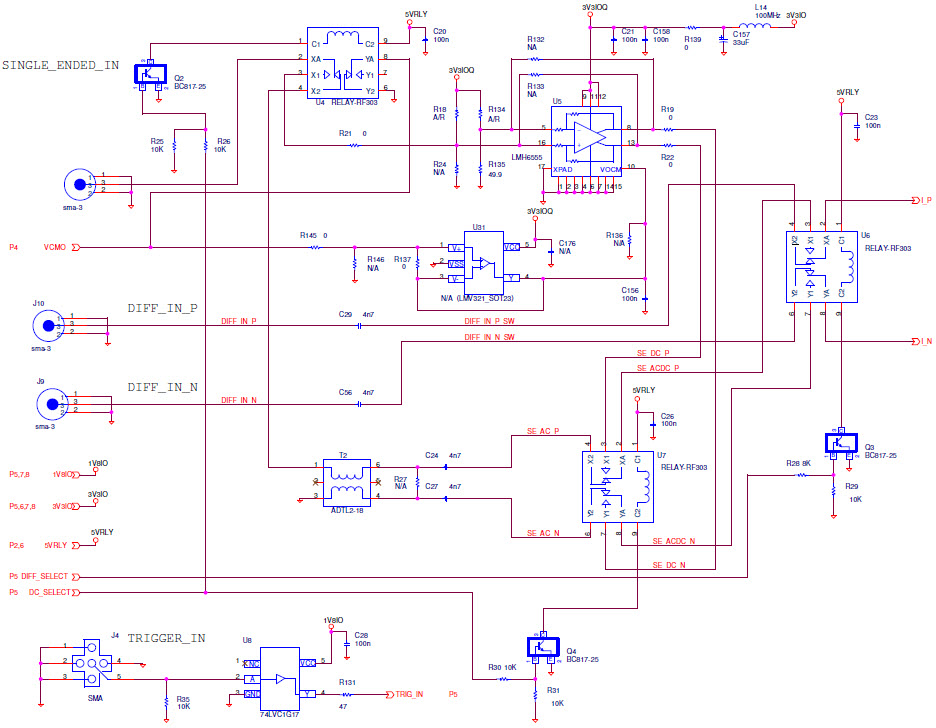
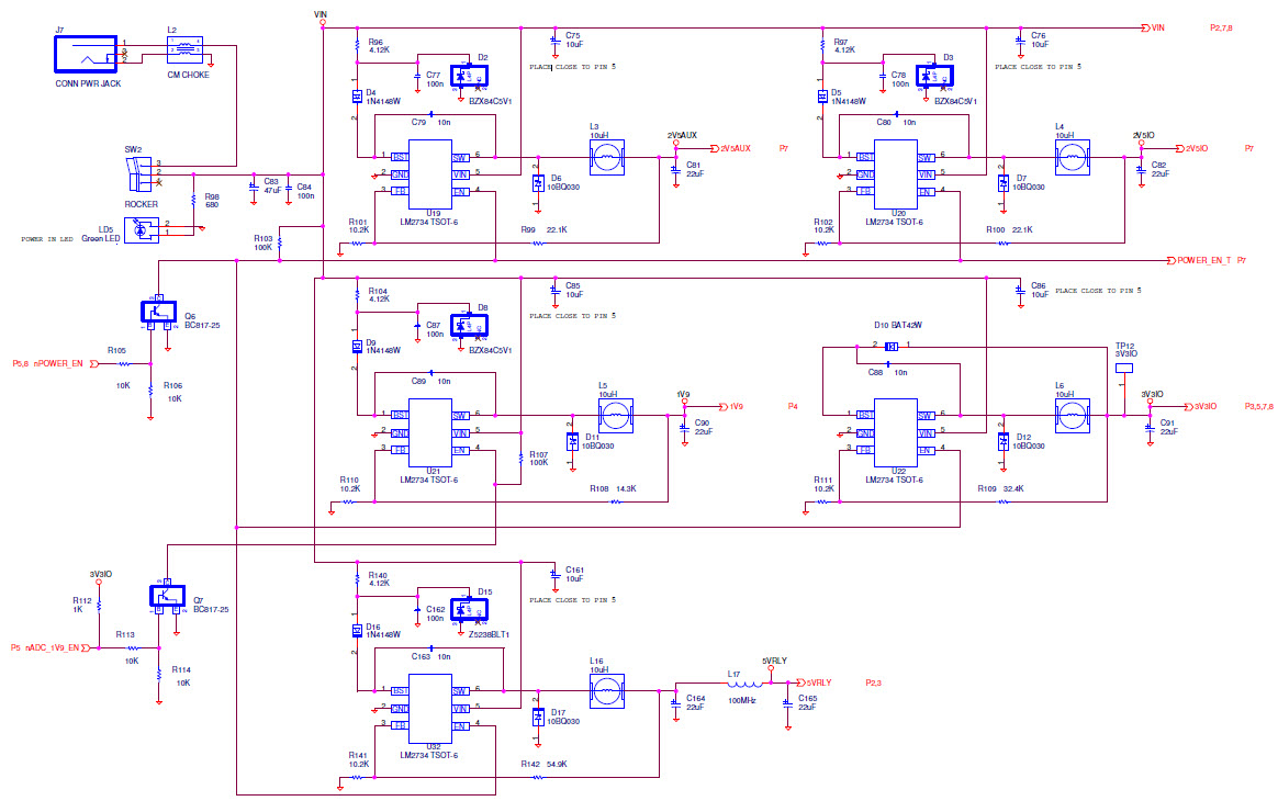
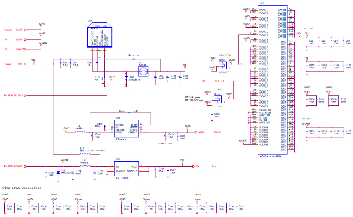
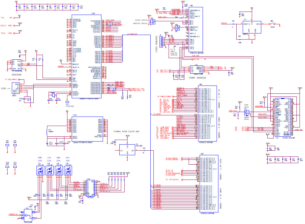
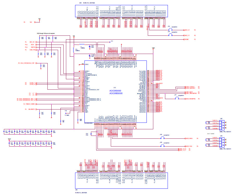
- ADC083000RB/NOPB, Evaluation Board is designed to allow quick evaluation and design development of the ADC083000 Single low power, ultra high speed CMOS A/D Converter. The ADC083000, 8-bit Analog-to-Digital Converter, which can operate at speeds up to 3.0 Gsps. This evaluation board is used with WaveVision4 software to analyze the data
主要特色
-
ADC Resolution8 Bit
-
ADC Sampling Rate3G SPS
-
Number of Channels1CH
Featured Parts (53)
| 零件编号 | 供应商 | 类别 | 说明 | |||
|---|---|---|---|---|---|---|
|
|
LM1117MPX-1.8/NOPB | Texas Instruments | Linear Regulators | LDO Regulator Pos 1.8V 0.8A 4-Pin(3+Tab) SOT-223 T/R | 买入 | |
|
|
LMX2531LQ1500E/NOPB | Texas Instruments | Clock Generators and Synthesizers | Clock Generator 5MHz to 80MHz-IN 1510MHz-OUT 36-Pin WQFN EP T/R | 买入 | |
|
|
LP2986AILD-3.3/NOPB | Texas Instruments | Linear Regulators | LDO Regulator Pos 3.3V 0.2A 8-Pin WSON EP T/R | 买入 | |
|
|
LP2986AIM-5.0/NOPB | Texas Instruments | Linear Regulators | LDO Regulator Pos 5V 0.2A 8-Pin SOIC Tube | 买入 | |
|
|
LP2986AIMM-5.0/NOPB | Texas Instruments | Linear Regulators | LDO Regulator Pos 5V 0.2A 8-Pin VSSOP T/R | 买入 | |
|
|
LP2986AIMMX-3.3/NOPB | Texas Instruments | Linear Regulators | LDO Regulator Pos 3.3V 0.2A 8-Pin VSSOP T/R | 买入 | |
|
|
LP2986AIMX-3.3/NOPB | Texas Instruments | Linear Regulators | LDO Regulator Pos 3.3V 0.2A 8-Pin SOIC T/R | 买入 | |
|
|
LM27341MY/NOPB | Texas Instruments | DC to DC Converter and Switching Regulator Chip | Conv DC-DC 3V to 20V Step Down Single-Out 1V to 18V 1.5A 10-Pin HVSSOP EP T/R | 买入 | |
|
|
LP2986AILD-3.3/NOPB | Texas Instruments | Linear Regulators | LDO Regulator Pos 3.3V 0.2A 8-Pin WSON EP T/R | 买入 | |
|
|
LP2986AILDX-3.3/NOPB | Texas Instruments | Linear Regulators | LDO Regulator Pos 3.3V 0.2A 8-Pin WSON EP T/R | 买入 | |
|
|
LP2986AIM-3.0/NOPB | Texas Instruments | Linear Regulators | LDO Regulator Pos 3V 0.2A 8-Pin SOIC Tube | 买入 | |
|
|
LP2986AIMX-3.0/NOPB | Texas Instruments | Linear Regulators | LDO Regulator Pos 3V 0.2A 8-Pin SOIC T/R | 买入 | |