AD9139-DUAL-EBZ, Evaluation Board for Evaluating the AD9139 High-Speed, Signal Processing Digital to Analog Converter
使用 Analog Devices 的 AD9139BCPZ 的参考设计
Image
1 / 8
依据最终产品
- WiMAX/Wireless Broadband
说明
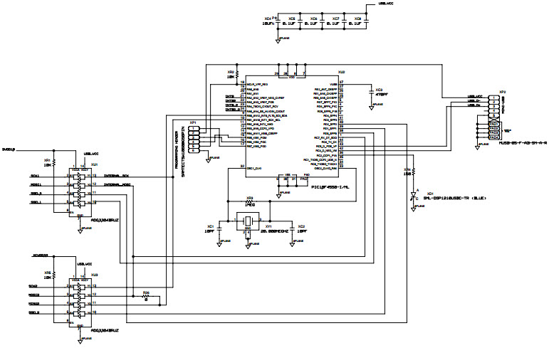
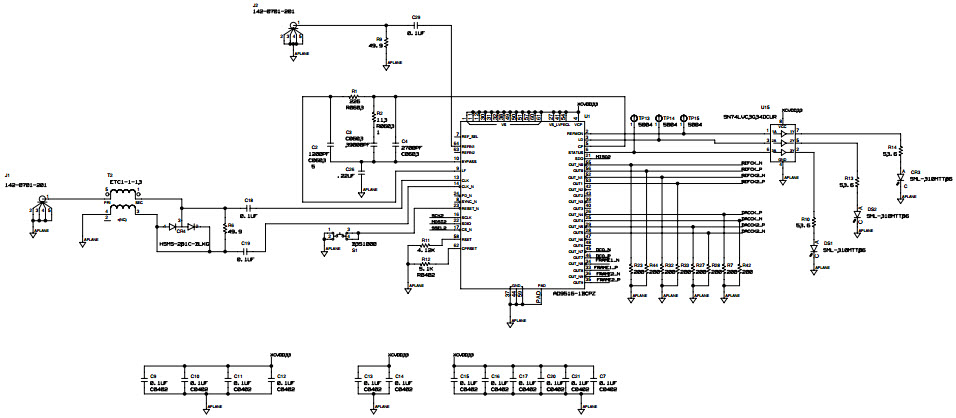
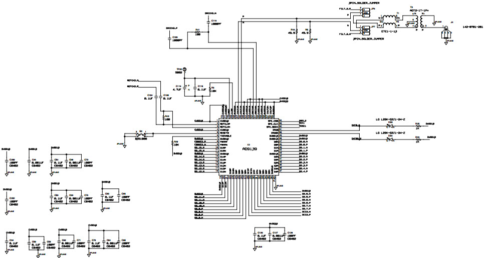
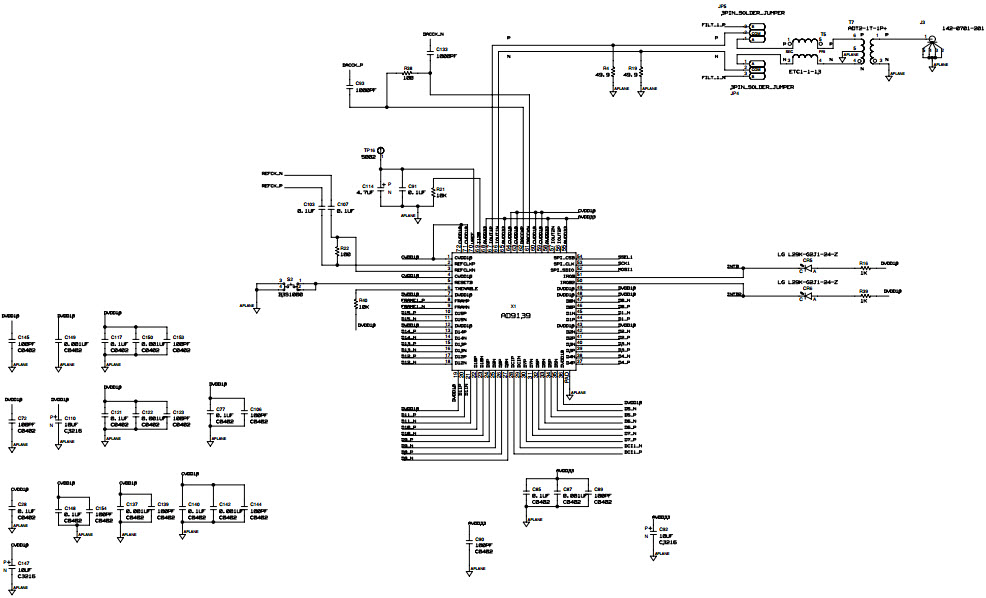
- AD9139-DUAL-EBZ, Evaluation Board connects to a DPG2/3 for quick evaluation of the AD9139, a high-speed, signal processing DAC. This Board runs from a +5V supply. A clock distribution chip AD9516 is included on this EVB as a clock fan-out and frequency divider for the DACCLK, REFCLK and DPG2/3 input clock. The DPG3 automatically formats the data and sends it to the AD9139-DUAL-EBZ, simplifying evaluation of the device. The Evaluation Board (EVB) runs from a +5V supply. A clock distribution chip AD9516 is included on this EVB as a clock fan-out and frequency divider for the DACCLK, REFCLK, Frame and DPG3 input clock. Also included is a quadrature modulator ADL5375 for quick DAC+IQMOD evaluation. Since AD9139 is a single channel converter, dual AD9139s are used on the board to work as I and Q, which typically applies to the case of wideband applications
主要特色
-
DAC Resolution16 Bit
-
DAC Sampling Rate1.6G SPS
-
Number of Channels1CH
Featured Parts (9)
| 零件编号 | 供应商 | 类别 | 说明 | |||
|---|---|---|---|---|---|---|
|
|
AD9516-1BCPZ | Analog Devices | Clock Generators and Synthesizers | Clock Generator 0MHz to 2.4GHz-IN 2950MHz-OUT 64-Pin LFCSP EP Tray | 买入 | |
|
|
ADL5375-05ACPZ-R7 | Analog Devices | RF Modulators/Demodulators | Quadrature Mod 24-Pin LFCSP EP T/R | 买入 | |
|
|
SY89833LMG | Microchip Technology | Clock Buffers and Drivers | Clock Fanout Buffer 4-OUT 1-IN 1:4 16-Pin QFN EP Tube | 买入 | |
|
|
PIC18F4550-I/ML | Microchip Technology | Microcontrollers - MCUs | MCU 8-bit PIC RISC 32KB Flash 3.3V/5V 44-Pin QFN EP Tube | 买入 | |
|
|
SN74LVC3G34DCUR | Texas Instruments | Buffers and Line Drivers | Buffer 3-CH Non-Inverting Push-Pull 8-Pin VSSOP T/R | 买入 | |
|
|
AD9516-1BCPZ-REEL7 | Analog Devices | Clock Generators and Synthesizers | Clock Generator 0MHz to 2.4GHz-IN 2950MHz-OUT 64-Pin LFCSP EP T/R | 买入 | |
|
|
ADG3304BRUZ | Analog Devices | Level Translators | Voltage Level Translator 4-CH Bidirectional 14-Pin TSSOP Tube | 买入 | |
|
|
ABM3B-20.000MHZ-10-1-U-T | Abracon | Crystals | Crystal 20MHz ±10ppm (Tol) ±10ppm (Stability) 10pF FUND 50Ohm 4-Pin CSMD T/R | 买入 | |
|
|
AD9139BCPZ | Analog Devices | Digital to Analog Converters - DACs | DAC 1-CH Interpolation Filter 16-bit 72-Pin LFCSP EP Tray | 买入 | |