16V, 1-Cell, Lithium-Ion Battery Cell Fuel Gauging for Portable
使用 Texas Instruments 的 UCC3952PW 的参考设计
Image
1 / 1
依据最终产品
- Portable
说明
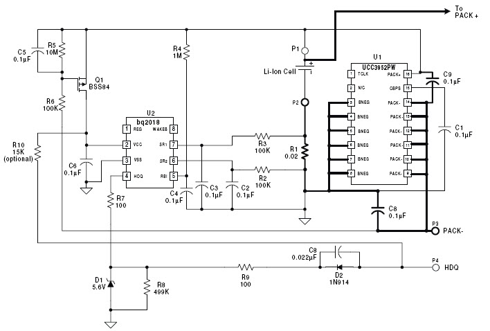
- DM2382 integrates bq2018 gas gauge peripheral and UCC3952 single-cell Li-Ion protection device into a complete solution for battery-pack integration
主要特色
-
Battery TypeLithium-Ion
-
Input Voltage7 V
-
Output Voltage16 V
-
Number of Battery Cells1
Featured Parts (5)
| 零件编号 | 供应商 | 类别 | 说明 | |||
|---|---|---|---|---|---|---|
|
|
BQ2018TS-E1 | Texas Instruments | Battery Management ICs | Fuel Gauge Lead-Acid/Li-Ion/Li-Pol/NiCd/NiMH 8-Pin TSSOP Tube | 买入 | |
|
|
BQ2018SN-E1TR | Texas Instruments | Battery Management ICs | Fuel Gauge Lead-Acid/Li-Ion/Li-Pol/NiCd/NiMH 8-Pin SOIC T/R | 买入 | |
|
|
BQ2018TS-E1TRG4 | Texas Instruments | Battery Management ICs | Fuel Gauge Lead-Acid/Li-Ion/Li-Pol/NiCd/NiMH 8-Pin TSSOP T/R | 买入 | |
|
|
BQ2018TS-E1TR | Texas Instruments | Battery Management ICs | Fuel Gauge Lead-Acid/Li-Ion/Li-Pol/NiCd/NiMH 8-Pin TSSOP T/R | 买入 | |
|
|
BQ2018SN-E1 | Texas Instruments | Battery Management ICs | Fuel Gauge Lead-Acid/Li-Ion/Li-Pol/NiCd/NiMH 8-Pin SOIC Tube | 买入 | |